性侵养女案:伤害发生后,关注受害儿童的心理健康
发布时间:2020-04-17
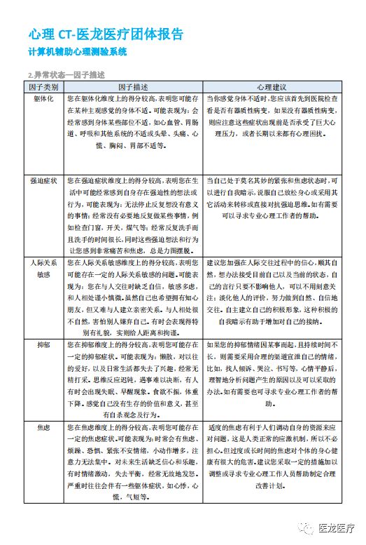
近日,南风窗、澎湃新闻、新京报等多家媒体报道,原杰瑞副总裁鲍毓明涉入性侵案,对方是他的“未成年养女”李星星。报道引起了各界重视。
在报道中,小星星生母称,认为小星星一直不顺利,因为迷信而寻一养父母,可以冲灾。2015年9月,小星星生母将女儿“送养”给鲍某某。鲍某某以“养父”身份带走小星星。3个月后,鲍某某老家天津对她实施第一次性侵。小星星称,当时她刚满14周岁。此后,小星星遭受了长达三年的炼狱般的生活。
未成年人的性侵案,在现实生活中其实是屡屡上演。
然而,性侵在中国报案率极低,只有7.3%!
著名犯罪心理学教授王大伟表示,中小学生的性侵案件,其隐案比例是1:7。根据统计,我国2018年曝光性侵儿童案例317起,受害儿童逾750人!按照隐案比例计算,这就意味着,其实一年里性侵儿童案例高达2100余起,每天至少有5起儿童性侵案件发生。
而这些儿童性侵案中,熟人作案比例高达七成!
小星星会受性侵,也是源于对鲍某明养父身份的信任。但就是因为熟人,让很多案件的细节都变得难以证实,侦查的难度也大大增加。
禽兽们是发泄了自己的欲望,找到了快感,但那些为欲望买单的未成年人们很有可能要葬送掉自己的一生。 受害儿童 受到性侵的“后遗症”是巨大的,在心理学有个词叫“PTS D ”,翻译成中文就是“创伤后遗症”。
而大部分PTSD都是慢性的,甚至是终身的。
据研究显示,经历过性侵、儿童暴力的人们比经历自然灾害、突发事故的人,更容易罹患PTSD,有将近一半的性侵犯受害者会罹患PTSD。
换言之 ,受过性侵的孩子心智是残缺的。 有的人遭遇了性侵、猥亵,之后变得孤僻、变成了同性恋、几度寻求自杀、把自己与外界隔离.....
若在创伤事件发生后能通过一些 心理评定工具来初步评定个体的心理健康状况,将有助于筛选出PTSD高危人群,从而有针对性地对高危人群提供有效的干预策略。
公益心理健康服务方案
据调查数据显示,老年人、妇女、儿童、残疾人等重点人群的心理问题亟需受到关注。
国家卫健委老龄健康司司长王海东介绍,调查表明, 城市老年人心理健康率为30.3%,农村老年人心理健康率仅为26.8% ;
根据全国妇联最近针对已婚夫妇的一项调查显示,我国 有8000多万女性遭受过家庭暴力,每年因家庭暴力而自杀的女性,有9.24万 。
中国儿童中心的调查显示,目前 国内有心理问题的孩子为14.2%,有心理疾病的孩子占4.6% ;
沈阳市残联在一次抽样调查中显示, 逾四成残疾人存在不同程度的心理异常问题 。
在2016年12月30日,由 国家卫计委等22个部门 共同印发的我国首个针对加强心理健康服务的宏观指导性文件中提到,加强社会心理服务体系建设,需要 加强老年人、妇女、儿童、残疾人等重点人群心理健康服务 。
《关于加强心理健康服务的指导意见》提出, 关注老年人、妇女、儿童和残疾人心理健康 。调查显示, 老年人、孕产期及遭受性侵、家暴的妇女、留守儿童、残疾人 是心理健康服务的重点对象。
文件要求各级政府及有关部门尤其是老龄办、妇联、残联和基层组织,充分利用各种资源和优势,通过培训专兼职社会工作者和心理工作者、引入社会力量等多种途径, 为老年人、妇女、儿童、残疾人等重点人群提供心理辅导、情绪疏解、家庭关系调适、纠纷调解等多种形式的心理健康服务 。
医龙医疗 积极投身于社会公益援助服务,提供公益心理健康服务方案。
服务方案流程:
心理测评: 为 老年人、妇女、儿童和残疾人等重点人群进行心理测评,初步了解其心理健康状况,筛查出需要干预帮助的人群。
↓
个体咨询: 对筛查出存在心理问题的人群进行针对性的个体心理咨询,解答心理疑惑,教授调试心理状态的方法。
↓
团体辅导: 对存在同类心理问题的人进行团体心理辅导,让团体中的人在群体中感受、 观察、学习、体验,调整和改善与他人的关系,学习新的态度与行为方式,激发个体潜能,增强适应能力。
↓
心理健康大讲堂 :通过心理健康大讲堂,宣传心理知识,引导树立正确的健康观念,学会疏导情绪、释放压力。
心理测评推荐量表:
|
量表名称 |
题目数量 |
适用人群 |
|
小学生心理健康评定量表 |
80 |
6-12 岁儿童 |
|
量表简介 |
||
|
《小学生心理健康评定量表》( MHRSP )是由心理学工作者和小学教师协同研发出来的,对筛选、诊断小学生的心理健康问题有一定的成效。量表由 8 部分组成,共 80 个题目,每 10 个项目组成一个分量表,主要用于对小学生的心理健康进行综合评定,探讨小学生的适应性、情绪稳定性、社会适应性及行为习惯等。 |
||
|
量表名称 |
题目数量 |
适用人群 |
|
中学生心理健康诊断测验 |
100 |
10 — 20 岁在校学生 |
|
量表简介 |
||
|
心理健康诊断测验( MHT )是由华东师范大学心理学系教授周步成和其他心理学科研究人员,根据日本铃木清等人编制的 " 不安倾向诊断测验 " 进行修订,成为适应于我国中学学生标准化的《心理健康诊断测验》。 |
||
|
量表名称 |
题目数量 |
适用人群 |
|
儿少心理健康量表( MHS-CA) |
24 |
7--18 岁儿童 |
|
量表简介 |
||
|
儿少心理健康量表( MHS-CA) 是在借鉴目前国内外儿童心理健康评定研究成果的基础上,按心理测量学原理编制的。量表从 24 个方面观察儿童和青少年的心理健康状况,小学生由父母与孩子共同讨论填写,中学生可以自己填写,也可以与父母讨论填写。 |
||
|
量表名称 |
题目数量 |
适用人群 |
|
儿童控制知觉多维度测查表 |
48 |
7--18 岁儿童 |
|
量表简介 |
||
|
在应激理论研究中,社会支持、应对策略、个体素质及控制感等心理中介因素是比较受关注的。心理控制源是指可以用来解释为什么有些人会积极主动地应对困难处境而另一些人则表现出消极态度的一种内心状态。在儿童控制感的研究中,《儿童控制知觉多维度测查表( MMCPC )》是应用较多的工具,它主要用于评定对成功和失败的经历种种不同原因的解释。 |
||
(以上部分图文来自网络,侵权请联系删除。)
2020高考延期,关注“疫情应激+备考冲刺+考试延期”的考生心理
发布时间:2020-04-11
3 月 31 日,教育部发布公告,正式宣布 2020 年全国高考延期一个月举行。
诚然从其他角度看,高考延期,意味着有更多的时间复习。但是必须清楚的是,这一个月的时间不是给个别学生的,是给全国所有的学生的。也就是说对于自制力不强的学生,高考延迟一个月和延迟一年对他影响是不大的,对于很优秀的学生,高考延迟还是提前他都能拿高分。
如果是心态不好容易崩的学生,现在心里的弦很容易被拉断,所以延迟的这一个月时间,家长必须 要多关注孩子的心理健康 。
“疫情应激 + 备考冲刺+考试延期”,备考生容易出现哪些问题?
疫情的发生,打乱了学生学习、生活的节奏,备考进入关键冲刺阶段,又遇上考试延期,这些事情的叠加,会对考生带来更多的考验。
疫情对备考学生来说,意味着什么?从心理科学视角看,疫情属于一种应激性生活事件。疫情有几个特点:
非常规性。 疫情的发生不是一个常规事件,人们一般对于这种预期之外的事情都会比较慌乱,因为没有太多的经验去指导我们如何应对。
突发性。 疫情来得很突然,直接打乱了学生们的学习与生活的节奏。
不确定性。 疫情发生之初,具有很多的不确定性,不知道什么时候能够结束,不确定来源与传染源等等,包括在现阶段还有很多不确定性,不确定什么时候复课返校等等。对结果的不确定性,本身就是焦虑症状产生的重要原因。
改变了学习、生活的节奏与方式。 现在还有很多地区的高三学生不能去学校正常上课,对于备考学生来说,这些变化会打乱学生的学习形式与节奏,会产生情绪波动的风险。而接下来陆续要面临返校的新的变化,返校复课过程中会涉及环境变化与新的人际关系等问题;
时间跨度较长。 疫情对备考学生的影响至少在2 个月左右,接下来的返校复课,也面临新的适应与节奏改变等慢性应激压力。这种慢性压力对学生的学习状态造成了不小的持续消耗。
“疫情应激 + 备考冲刺”,高考学生容易出现以下问题:
第一, 生理性消耗加大。 疫情与备考都是慢性压力,对备考的学生来说都有慢性的生理消耗。这些慢性生理消耗可能会让学生的免疫功能减低,容易感冒以及出现抵抗力下降的问题,学生们也更容易出现内分泌系统紊乱情况。在慢性压力下,很多学生食欲、睡眠也会出现一些小的波动。
第二, 会发生心理与行为的波动。 疫情对学生初期的心理影响主要是焦虑与适应性问题,这些突然的变化让备考的学生有很多的担忧,焦虑。而停课、居家学习、考试延期等突发事件,都需要重新适应。
疫情的中后期,长期的消耗让学生们会有些厌倦现在的学习与生活,情绪逐渐会有些低落与烦躁,容易出现注意力分散,学习动力下降等问题。家长要重视在这个阶段备考学生的情绪。
第三,学习状态与质量的改变。 青少年的学习状态需要不断有新的刺激去唤醒,同时还需要有同伴的人际关系支持,以及学校、家庭生活中的各种刺激。而现在学生每天只能困在家里,生活与学习缺乏“刺激”,缺少新鲜感,这些都会影响学习的状态。学习状态不好,学习质量也受到影响。
备考关键阶段, 要密切关注考生的心理健康状况。通过心理测评了解考生的心理健康状况,及时处理考生出现的心理问题, 帮助考生调整学习状态 , 以更好的心态面对考试。
以下是相关的临床量表推荐
|
量表名称 |
题目数量 |
适用人群 |
|
考试心理控制能力测验
|
10 |
中小学在校学生 |
|
量表简介 |
||
|
《考试心理控制能力测验问卷》共10
个项目,用来检查被测平时是否重视心理素质的训练,在考试前的心理准备是否充分,在考试过程中是否缺乏心理控制能力。适用于中小学的在校学生。在该量表上得分越高,表明面对考试的心理控制能力越高;得分越低,表明面对考试的心理控制能力越低。
|
||
|
量表名称 |
题目数量 |
适用人群 |
|
Sarason 考试焦虑量表 |
37 |
12 岁及以上学生群体 |
|
量表简介 |
||
|
Sarason
考试焦虑量表(
Test Anxiety Scale, TAS
),系由美国华盛顿顿大学心理系的著名临床心理学家
Irwin G. Sarason
教授于
1978
年编制完成,是目前国际上广泛使用的最著名的考试焦虑量表之一!
TAS
源自
Mandler
和
Sarason1952
年一起完成的考试焦虑问卷(
Test Anxirty Questionnaire,TAQ)
。其后,在
TAQ
的基础上,
Sarason
在
1978
年完成了共有
37
个项目的考试焦虑量表
TAQ
。新的版本增多项目有助于提高量表的敏感性和可靠性。
|
||
|
量表名称 |
题目数量 |
适用人群 |
|
中学生考试焦虑影响因素问卷 |
30 |
中学生
|
|
量表简介 |
||
|
《中学生考试焦虑影响因素问卷》由李焰、张世彤等人编制,检测了中学生的考试焦虑程度。能够帮助学生了解自己是否有考试焦虑,以及这种焦虑的程度如何,是否严重到了影响自己考试成绩和神经功能的地步。该量表共有30
个条目,适用于中学生。该量表整体上反映了个体的考试焦虑水平。
|
||
|
量表名称 |
题目数量 |
适用人群 |
|
考试焦虑测验 |
33 |
在校学生 |
|
量表简介 |
||
|
《考试焦虑测验(TAT
)》可以用来判别学生考试焦虑的程度。测验由
33
个问题构成,采用情境判断的方法,让被测者根据给定情境的描述与自身情况的符合程度来选择相应等级。根据测试者总得分可把被测者分成四种程度:镇定、轻度焦虑、中度焦虑、重度焦虑。对于中度以上焦虑者应该给予一定指导,改善其不良心理状态。
|
||
部分图文来自于网络,如有侵权请联系删除。
缅怀张国荣,关注抑郁症群体
发布时间:2020-04-01
2003年 4月 1日傍晚,香港艺人张国荣在香港中环文华东方酒店跳楼自杀,随后被送往玛丽医院抢救无效,当晚 7时 06分去世,终年 46岁。张国荣轻生的原因,普遍认为是严重抑郁症。
抑郁症是什么?
抑郁症是一种常见的心理障碍,其发生与遗传、生物化学、心理、社会和环境多种因素引起,以显著的心境低落为主要临床特征,而且其心境低落与其所处的环境并不相称。从闷闷不乐到悲痛欲绝,严重者可出现幻觉、妄想等精神症状。 此病我国发病率为3-5%,致死率约为 5-10% ,而且有高复发率、高致残率的特点。但此类的精神症状往往不能引起患者本人,以及家属的重视。
抑郁症如心灵重感冒,已成为人类头号心理杀手。
据世卫组织报告, 目前全球有3.5亿抑郁症患者,我国抑郁症人群约 9000万,每年有 20万人因抑郁症自杀 。预计到 2020年,抑郁症将成为全球第二大致残疾病。
北京市心理危机研究与干预中心最新的统计, 中国每年有28.7万人自杀, 200万人自杀未遂。在自杀的案例中,高达 70%的人是因为抑郁症。 也就是说, 中国每 3分钟至少有一个抑郁症患者自杀死亡, 11人自杀未遂 。
抑郁症的就诊率低与死亡率高,其中最大的原因就是它难以被发现,没有及时就医。面对这种情况,心理健康的检查就显得尤为重要。心理健康检查的主要方法是通过心理测评对个体的心理健康状况进行测试、分析、评估,测试者一般需要完成一些心理测评问卷,专业人士根据得分进行分析。
以下是与抑郁相关的临床量表推荐
|
量表名称 |
题目数量 |
适用人群 |
|
贝克抑郁自评量表(BDI
)
|
13 |
有抑郁症状的成年 |
|
量表简介 |
||
|
抑郁自评问卷(BDI
),又名
Beck
抑郁自评量表(
Beck depression rating scale
),由美国著名心理学家
Beck AT
编制于
20
世纪
60
年代,后被广泛运用于临床流行病学调查。
BDI
早年的版本为
21
项,其项目内容源自临床。后来发现,有些抑郁症患者,特别是严重抑郁者,不能很好地完成
21
项评定。
Beck
于
1974
年推出了
13
项版本,品质良好。
|
||
|
量表名称 |
题目数量 |
适用人群 |
|
纽卡斯尔抑郁诊断量表 |
10 |
抑郁症患者 |
|
量表简介 |
||
|
《纽卡斯尔抑郁诊断量表》(Newcastle Depression Index, NDI
),是由英国纽卡斯尔大学
M.W.P.Carney
等人于
1965
年编制。本测验所用的是
10
项版本。评定者对
18
岁及以上主诉情绪低落持续
1
周以上的病人可采用本量表进行测试。主要用以区别内因性抑郁症和抑郁性神经症两种类型。
|
||
|
量表名称 |
题目数量 |
适用人群 |
|
抑郁自评量表 |
20 |
具有抑郁症状的18 岁及以上人群 |
|
量表简介 |
||
|
《抑郁自评量表》(Self-rating depression scale , SDS ),原型是 Zung 抑郁量表 , 为美国教育卫生福利部推荐的用于精神药理学研究的量表之一,考察了个体过去一周的抑郁情绪状态,其特点是使用简便,并能相当直观地反映抑郁患者的主观感受。它包含 20 个条目,主要适用于具有抑郁症状的 18 岁及以上成年人,包括门诊及住院患者。 |
||
|
量表名称 |
题目数量 |
适用人群 |
|
老年抑郁量表 |
30 |
60岁以上老年人 |
|
量表简介 |
||
|
《老年抑郁量表》(The Geriatric Depression Scale,GDS)
由
Brink
等人编制的,作为专用老年人的抑郁筛查表。由于老年人躯体主诉多,所以许多老人其躯体主诉在这个年龄阶段属于正常范围,被误诊为抑郁症。设计
GDS
是为了更敏感地检查老年抑郁患者所特有的躯体症状。
|
||
|
量表名称 |
题目数量 |
适用人群 |
|
流调用抑郁自评量表
|
20 |
18 岁及以上人群 |
|
量表简介 |
||
|
流调用抑郁自评量表,由美国国立精神卫生研究所Sirodff
编制,原名为流行学研究中心抑郁量表。较广泛地用于流行学调查,用以筛查出有抑郁症状的对象,以便进一步检查确诊。也有人用作临床检查,评定抑郁症状的严重程度。与其他抑郁自评量表相比,
CES-D
更着重于个体的情绪体验,较少涉及抑郁时的躯体症状。
|
||
部分图文来自于网络,如有侵权请联系删除。
3月30日世界双相障碍日:关注心理健康
发布时间:2020-03-30
每年的3 月30 日是一个特殊的日子,这一天,全世界的人们都聚集在一起,目的是提高大家对一种精神疾病的认识。这种疾病影响了全世界近2.4% 的人口,并且在每位患者身上都表现出不同的特征。
梵高被认为生前患有双相情感障碍,为了纪念他, 也 为了提升公众对双相障碍的认识,消除病耻感 , 国际双相障碍联盟(ISBD) 、亚洲双相障碍联盟 (ANBD) 和国际双相障碍基金会 (IBPF) 联合发起倡议,将梵高的生日 —— 每年的3 月 30 日定为世界双相障碍日。
双相障碍是属于心境障碍的一个类型,是指既有躁狂发作又有 抑郁 发作的一类疾病。通俗一点来说,就是情绪忽喜忽悲,因此双相情感障碍也被称为“躁郁症”以及“情绪的跷跷板”。
事实上,并非只有梵高才独有此病,很多著名才子也不幸换上了双相情感障碍,比如杰克伦敦、弗吉尼亚伍尔芙、茨威格、海明威、希薇亚普拉斯、三岛由纪夫、川端康成、海子……
美国一项研究中,对20世纪1004个专家进行统计,发现美国艺术家几乎有一般人曾患有双 相 情感障碍,作曲家、小说家有4成以上人患过,有7成诗人更是高发群体。
对于很多人而言,双 相 情感障碍或许只是一个陌生的词。而事实上,这种病发病率高达2%,双 相 情感障碍自杀的风险是普通人群的100倍。
根据方贻儒、汪作为撰写的《双相障碍临床研究现状与趋势》一文,与一般的抑郁障碍相比,双相障碍的临床表现和病程更为复杂,治疗更困难,预后更差,自杀风险也更大。
在临床实践中,双相障碍Ⅰ型和Ⅱ型,尤其难以准确诊断,特别是在其早期阶段。正在经历抑郁发作的双相障碍患者中仅20%在寻求治疗的第一年即被诊断为双相障碍,从发病到准确诊断的平均延迟时间是5~10年。
高发病率高自杀率与低准确诊断率,让双相情感障碍的检查显得尤为重要。在精神科/心理科的辅助检查中,心理测评(心理健康体检)占重要位置。
全民心理健康体检
以往,常规体检体系将心理健康体检排除在外,这令心理、精神疾病长期游离在公共关注之外,社会上对该问题的认知存在较大偏差,导致心理、精神疾病患者相较于其他患者面临更大的社会压力甚至歧视。
推动心理健康检查的常规化,是对心理、精神疾病的 “去特殊化”,促进社会真正从医学层面科学认知该类疾病,推动相关医学的进步及相关权益的保护。
18 年4 月发布的《中国城镇居民心理健康白皮书》的一组数据显示,在全国26 个省市的110.3 万城镇居民中,73.6% 处于心理亚健康状态,16.1% 存在不同程度心理问题,心理完全健康的仅为10.3% 。可见我国城镇居民心理健康状况不容乐观。也正因为如此,心理体检被一些专家呼吁加入常规体检中。
心理体检是对心理检查或心理测评的形象说法。它和身体检查一样平常,目的是测试、分析、评估个人心理健康状况。测试者一般需要完成一些心理测评问卷,专业人士根据得分进行分析。
第四军医大学西京医院健康医学中心主任李永奇教授介绍称,心理体检和身体体检类似,身体体检是检查我们的身体有没有什么疾病,而心理体检是通过分析受检者的行为,或是受检者对问题的回答,对受检者的心理特点做出推论和数量化分析的一种科学手段。
2019
年
5
月
29
日,浙江省十三届人大常委会第十二次会议听取了关于《浙江省精神卫生条例(草案)》的说明。拟在全国率先将心理健康体检纳入体检常规项目,强化特殊群体心理服务。
像身体体检一样,定期进行心理健康体检,了解自己的心理健康状况,发现生活压力对自己心理状态的影响,学习调控和疏解精神压力的方法,把心理问题困扰对自己的影响降低到可以控制的范围内。
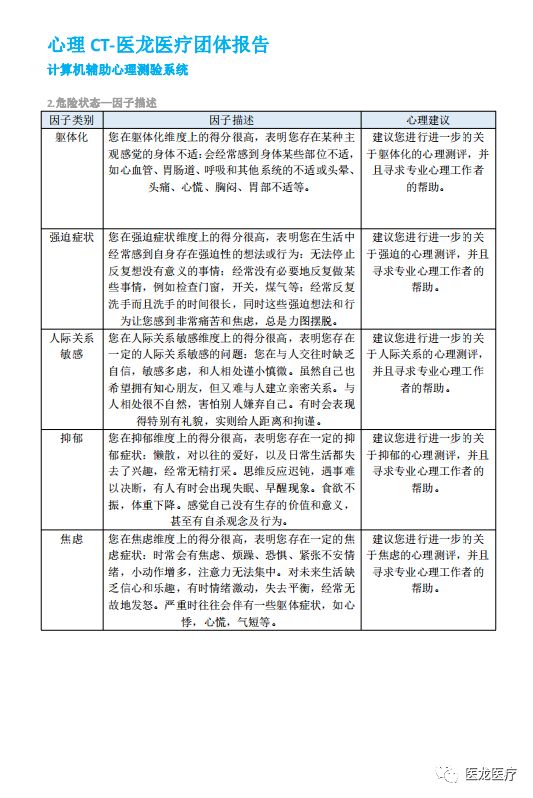
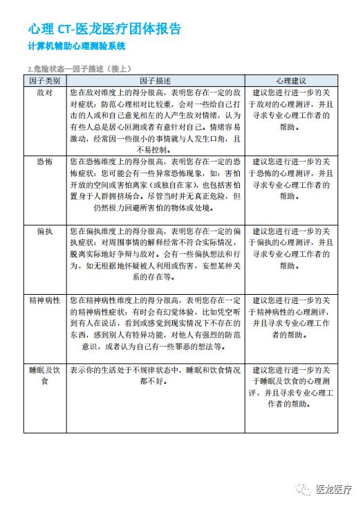
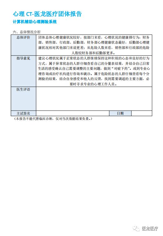
医龙医疗自主研发的心理测评系统,内置近200个专业心理量表,全方位测评心理健康状态,内容清晰详尽,报告通俗易懂。分为单机版和云版,可在计算机端、 PAD端、手机端任一设备进行心理测评,兼顾保密性高并且灵活性大的优点。
通过医龙心理测评系统,选取合适的量表,自己根据自己的情况作答或亲朋好友通过观察被测人员的日常行为和精神状态进行作答,得到一份心理测评报告。根据此报告,对自己或他人的心理健康状况进行初步筛查,如有异常,可以及时发现并寻求帮助。
(医龙心理测评个人报告,仅供参考,以具体测评情况为准,“张小凡”为化名。)
心理健康体检推荐量表
儿童及青少年心理测评量表
|
量表名称 |
题目数量 |
适用人群 |
|
小学生心理健康评定量表 |
80 |
6-12岁儿童 |
|
量表简介 |
||
|
《小学生心理健康评定量表》( MHRSP)是由心理学工作者和小学教师协同研发出来的,对筛选、诊断小学生的心理健康问题有一定的成效。量表由 8部分组成,共 80个题目,每 10个项目组成一个分量表,主要用于对小学生的心理健康进行综合评定,探讨小学生的适应性、情绪稳定性、社会适应性及行为习惯等。 |
||
|
量表名称 |
题目数量 |
适用人群 |
|
儿少心理健康量表( MHS-CA) |
24 |
7--18岁儿童 |
|
量表简介 |
||
|
儿少心理健康量表( MHS-CA)是在借鉴目前国内外儿童心理健康评定研究成果的基础上,按心理测量学原理编制的。量表从 24个方面观察儿童和青少年的心理健康状况,小学生由父母与孩子共同讨论填写,中学生可以自己填写,也可以与父母讨论填写。 |
||
|
量表名称 |
题目数量 |
适用人群 |
|
中学生心理健康诊断测验 |
100 |
10— 20岁在校学生 |
|
量表简介 |
||
|
心理健康诊断测验 (MHT)是由华东师范大学心理学系教授周步成和其他心理学科研究人员 ,根据日本铃木清等人编制的 "不安倾向诊断测验 "进行修订,成为适应于我国中学学生标准化的《心理健康诊断测验》。 |
||
中青年心理测评量表
|
量表名称 |
题目数量 |
适用人群 |
|
心理健康自测量表 |
20 |
6岁及以上人群 |
|
量表简介 |
||
|
《心理健康自测量表》包含 20个条目,适用于 6岁及以上的人群。它主要考查了以下四个因素:心理健康:心理的各个方面及活动过程处于一种良好或正常的状态;神经衰弱:测查了个体神经衰弱的程度;精神分裂:测查了个体精神活动与环境的协调程度;妄想倾向:不理性、与现实不符且不可能实现但坚信的错误信念。 |
||
|
量表名称 |
题目数量 |
适用人群 |
|
症状自评量表(SCL-90) |
90 |
16周岁及以上成年人 |
|
量表简介 |
||
|
《症状自评量表》( Self-reporting Inventory),又名《 90项症状清单》( SCL-90)、《 Hopkin’ s症状清单》( HSCL),是世界上最著名的心理健康测试量表之一,在精神科和心理健康门诊的临床工作中得到广泛应用。量表共有 90个项目,包含有较广泛的精神病症状学内容,从感觉、情感、思维、意识、行为直至生活习惯、人际关系、饮食睡眠等,均有涉及,并采用 10个因子分别反映 10个方面的心理症状情况。 |
||
|
量表名称 |
题目数量 |
适用人群 |
|
焦虑自评量表 |
20 |
18岁及以上成年人 |
|
量表简介 |
||
|
焦虑自评量表( Self-Rating Anxiety Scale,SAS) ,由美国杜克大学医学院 Zung1971年编制 ,是广泛用于精神科临床、精神卫生调查和心理咨询实践中的焦虑状态筛选和诊断的主要工具之一。该量表可广泛应用于评定内科、外科、心身疾病及精神病人的焦虑情绪;也可用来筛查各种特定人群的有关焦虑问题;以及评价心理治疗、药物治疗的效果。 |
||
|
量表名称 |
题目数量 |
适用人群 |
|
抑郁自评量表 |
20 |
18岁及以上成年人 |
|
量表简介 |
||
|
《抑郁自评量表》( Self-rating depression scale, SDS),原型是 Zung抑郁量表 ,为美国教育卫生福利部推荐的用于精神药理学研究的量表之一,考察了个体过去一周的抑郁情绪状态,其特点是使用简便,并能相当直观地反映抑郁患者的主观感受。 |
||
老年心理测评量表
|
量表名称 |
题目数量 |
适用人群 |
|
老年抑郁量表 |
30 |
60岁以上老年人 |
|
量表简介 |
||
|
《老年抑郁量表》 (The Geriatric Depression Scale,GDS)由 Brink等人编制的,作为专用老年人的抑郁筛查表。设计 GDS是为了更敏感地检查老年抑郁患者所特有的躯体症状。另外,其“是”与“否”的定式回答较其它分级量表也更容易掌握。代表了老年抑郁的核心,包含以下症状:情绪低落、活动减少、易激惹、退缩痛苦的想法,对过去、现在与将来的消极评价。 |
||
|
量表名称 |
题目数量 |
适用人群 |
|
症状自评量表(SCL-90) |
90 |
16周岁及以上成年人 |
|
量表简介 |
||
|
《症状自评量表》( Self-reporting Inventory),又名《 90项症状清单》( SCL-90)、《 Hopkin’ s症状清单》( HSCL),是世界上最著名的心理健康测试量表之一,在精神科和心理健康门诊的临床工作中得到广泛应用。量表共有 90个项目,包含有较广泛的精神病症状学内容,从感觉、情感、思维、意识、行为直至生活习惯、人际关系、饮食睡眠等,均有涉及,并采用 10个因子分别反映 10个方面的心理症状情况。 |
||
|
量表名称 |
题目数量 |
适用人群 |
|
康奈尔医学指数 |
195 |
14岁及以上人群 |
|
量表简介 |
||
|
康奈尔医学指数( CMI)是美国康奈尔大学 Wolff HG. BrodmanR.等编制的自填式健康问卷。是在康奈尔筛查指数( Cornell Sellected Index 1949)和康奈尔服役指数( Cornell Selected Index 1944)的基础上发展而来的。通过 CMI检查可以在短时间内收集到大量有关医学及心理学的资料,起到一个标准化病史检查及问诊指南的作用。后来精神病学家和流行病学家发现将 CMI应用于精神障碍的筛查和健康水平的测定也有较好的效度,因此应用领域也日趋扩大。 |
||
|
量表名称 |
题目数量 |
适用人群 |
|
日常生活能力评定量表 |
14/20 |
不限人群 |
|
量表简介 |
||
|
《日常生活活动能力评定量表( ADL)》由躯体生活自理量表( Physical Self- maintenance Scale, PSMS)和工具性日常生活活动量表( Instrumental Activities of Daily Living Scale IADL)组成,是针对患者活动能力及功能残损状况定出的度量量表,是评估患者日常生活基本功能的定量及定性的指标。 |
||
钟南山院士:健康的一半是心理健康,疾病的一半是心理疾病
发布时间:2020-03-20
3月18日下午,广州市新闻办在广州医科大学附属第一医院举行广州市第46场疫情防控通气会(广医一院专场),国家卫健委高级别专家组组长、中国工程院院士、国家呼吸系统疾病临床医学研究中心主任钟南山及其团队出席了该通气会。
钟南山院士在广州市新冠肺炎疫情通气会上,分享了自己保持身体健康的三要素。钟南山表示,首先要加强自身身体的锻炼,健康是一个人干事情的本钱。此外, 要保持一个良好的心态,“健康的一半是心理健康,疾病的一半是心理疾病” 。
(以下是部分现场实录。)
问:免疫力是身体健康的保护伞,提高免疫力,有助于我们更好抵抗新冠病毒。钟院士您作为中国著名呼吸病学专家,您对提高国民健康方面有什么好的建议?
钟南山院士:
我比较早认识到健康需要投资。年轻时我就比较喜欢竞技体育,工作后就注意到健康生活。到现在我还能为社会干点事,关键还是有健康的身体,还不太糊涂。
我觉得最宝贵的几个经验,第一条经验:任何工作代替不了身体的锻炼;第二是心态, 健康的一半是心理健康,疾病的一半是心理疾病 。我的经历多,心态比较好,很多事情可以一笑置之。第三是不要吃太饱,我从来不会吃太饱,早餐非常重要。
没有全民的健康就没全民的小康。希望大家都可以80、90岁都能为国家做贡献,我们的民族一定会非常强大。
(以上部分图文来自网络 ,如侵权请联系删除。)
全民心理健康体检
以往,常规体检体系将心理健康体检排除在外,这令心理、精神疾病长期游离在公共关注之外,社会上对该问题的认知存在较大偏差,导致心理、精神疾病患者相较于其他患者面临更大的社会压力甚至歧视。
推动心理健康检查的常规化,是对心理、精神疾病的 “去特殊化”,促进社会真正从医学层面科学认知该类疾病,推动相关医学的进步及相关权益的保护。
18 年4 月发布的《中国城镇居民心理健康白皮书》的一组数据显示,在全国26 个省市的110.3 万城镇居民中,73.6% 处于心理亚健康状态,16.1% 存在不同程度心理问题,心理完全健康的仅为10.3% 。可见我国城镇居民心理健康状况不容乐观。也正因为如此,心理体检被一些专家呼吁加入常规体检中。
心理体检是对心理检查或心理测评的形象说法。它和身体检查一样平常,目的是测试、分析、评估个人心理健康状况。测试者一般需要完成一些心理测评问卷,专业人士根据得分进行分析。
第四军医大学西京医院健康医学中心主任李永奇教授介绍称,心理体检和身体体检类似,身体体检是检查我们的身体有没有什么疾病,而心理体检是通过分析受检者的行为,或是受检者对问题的回答,对受检者的心理特点做出推论和数量化分析的一种科学手段。
2019
年
5
月
29
日,浙江省十三届人大常委会第十二次会议听取了关于《浙江省精神卫生条例(草案)》的说明。拟在全国率先将心理健康体检纳入体检常规项目,强化特殊群体心理服务。
像身体体检一样,定期进行心理健康体检,了解自己的心理健康状况,发现生活压力对自己心理状态的影响,学习调控和疏解精神压力的方法,把心理问题困扰对自己的影响降低到可以控制的范围内。
医龙医疗自主研发的心理测评系统,内置近200个专业心理量表,全方位测评心理健康状态,内容清晰详尽,报告通俗易懂。分为单机版和云版,可在计算机端、 PAD端、手机端任一设备进行心理测评,兼顾保密性高并且灵活性大的优点。
通过医龙心理测评系统,选取合适的量表,自己根据自己的情况作答或亲朋好友通过观察被测人员的日常行为和精神状态进行作答,得到一份心理测评报告。根据此报告,对自己或他人的心理健康状况进行初步筛查,如有异常,可以及时发现并寻求帮助。
(医龙心理测评个人报告,仅供参考,以具体测评情况为准,“张小凡”为化名。)
心理健康体检推荐量表
儿童及青少年心理测评量表
|
量表名称 |
题目数量 |
适用人群 |
|
小学生心理健康评定量表 |
80 |
6-12岁儿童 |
|
量表简介 |
||
|
《小学生心理健康评定量表》( MHRSP)是由心理学工作者和小学教师协同研发出来的,对筛选、诊断小学生的心理健康问题有一定的成效。量表由 8部分组成,共 80个题目,每 10个项目组成一个分量表,主要用于对小学生的心理健康进行综合评定,探讨小学生的适应性、情绪稳定性、社会适应性及行为习惯等。 |
||
|
量表名称 |
题目数量 |
适用人群 |
|
儿少心理健康量表( MHS-CA) |
24 |
7--18岁儿童 |
|
量表简介 |
||
|
儿少心理健康量表( MHS-CA)是在借鉴目前国内外儿童心理健康评定研究成果的基础上,按心理测量学原理编制的。量表从 24个方面观察儿童和青少年的心理健康状况,小学生由父母与孩子共同讨论填写,中学生可以自己填写,也可以与父母讨论填写。 |
||
|
量表名称 |
题目数量 |
适用人群 |
|
中学生心理健康诊断测验 |
100 |
10— 20岁在校学生 |
|
量表简介 |
||
|
心理健康诊断测验 (MHT)是由华东师范大学心理学系教授周步成和其他心理学科研究人员 ,根据日本铃木清等人编制的 "不安倾向诊断测验 "进行修订,成为适应于我国中学学生标准化的《心理健康诊断测验》。 |
||
中青年心理测评量表
|
量表名称 |
题目数量 |
适用人群 |
|
心理健康自测量表 |
20 |
6岁及以上人群 |
|
量表简介 |
||
|
《心理健康自测量表》包含 20个条目,适用于 6岁及以上的人群。它主要考查了以下四个因素:心理健康:心理的各个方面及活动过程处于一种良好或正常的状态;神经衰弱:测查了个体神经衰弱的程度;精神分裂:测查了个体精神活动与环境的协调程度;妄想倾向:不理性、与现实不符且不可能实现但坚信的错误信念。 |
||
|
量表名称 |
题目数量 |
适用人群 |
|
症状自评量表(SCL-90) |
90 |
16周岁及以上成年人 |
|
量表简介 |
||
|
《症状自评量表》( Self-reporting Inventory),又名《 90项症状清单》( SCL-90)、《 Hopkin’ s症状清单》( HSCL),是世界上最著名的心理健康测试量表之一,在精神科和心理健康门诊的临床工作中得到广泛应用。量表共有 90个项目,包含有较广泛的精神病症状学内容,从感觉、情感、思维、意识、行为直至生活习惯、人际关系、饮食睡眠等,均有涉及,并采用 10个因子分别反映 10个方面的心理症状情况。 |
||
|
量表名称 |
题目数量 |
适用人群 |
|
焦虑自评量表 |
20 |
18岁及以上成年人 |
|
量表简介 |
||
|
焦虑自评量表( Self-Rating Anxiety Scale,SAS) ,由美国杜克大学医学院 Zung1971年编制 ,是广泛用于精神科临床、精神卫生调查和心理咨询实践中的焦虑状态筛选和诊断的主要工具之一。该量表可广泛应用于评定内科、外科、心身疾病及精神病人的焦虑情绪;也可用来筛查各种特定人群的有关焦虑问题;以及评价心理治疗、药物治疗的效果。 |
||
|
量表名称 |
题目数量 |
适用人群 |
|
抑郁自评量表 |
20 |
18岁及以上成年人 |
|
量表简介 |
||
|
《抑郁自评量表》( Self-rating depression scale, SDS),原型是 Zung抑郁量表 ,为美国教育卫生福利部推荐的用于精神药理学研究的量表之一,考察了个体过去一周的抑郁情绪状态,其特点是使用简便,并能相当直观地反映抑郁患者的主观感受。 |
||
老年心理测评量表
|
量表名称 |
题目数量 |
适用人群 |
|
老年抑郁量表 |
30 |
60岁以上老年人 |
|
量表简介 |
||
|
《老年抑郁量表》 (The Geriatric Depression Scale,GDS)由 Brink等人编制的,作为专用老年人的抑郁筛查表。设计 GDS是为了更敏感地检查老年抑郁患者所特有的躯体症状。另外,其“是”与“否”的定式回答较其它分级量表也更容易掌握。代表了老年抑郁的核心,包含以下症状:情绪低落、活动减少、易激惹、退缩痛苦的想法,对过去、现在与将来的消极评价。 |
||
|
量表名称 |
题目数量 |
适用人群 |
|
症状自评量表(SCL-90) |
90 |
16周岁及以上成年人 |
|
量表简介 |
||
|
《症状自评量表》( Self-reporting Inventory),又名《 90项症状清单》( SCL-90)、《 Hopkin’ s症状清单》( HSCL),是世界上最著名的心理健康测试量表之一,在精神科和心理健康门诊的临床工作中得到广泛应用。量表共有 90个项目,包含有较广泛的精神病症状学内容,从感觉、情感、思维、意识、行为直至生活习惯、人际关系、饮食睡眠等,均有涉及,并采用 10个因子分别反映 10个方面的心理症状情况。 |
||
|
量表名称 |
题目数量 |
适用人群 |
|
康奈尔医学指数 |
195 |
14岁及以上人群 |
|
量表简介 |
||
|
康奈尔医学指数( CMI)是美国康奈尔大学 Wolff HG. BrodmanR.等编制的自填式健康问卷。是在康奈尔筛查指数( Cornell Sellected Index 1949)和康奈尔服役指数( Cornell Selected Index 1944)的基础上发展而来的。通过 CMI检查可以在短时间内收集到大量有关医学及心理学的资料,起到一个标准化病史检查及问诊指南的作用。后来精神病学家和流行病学家发现将 CMI应用于精神障碍的筛查和健康水平的测定也有较好的效度,因此应用领域也日趋扩大。 |
||
|
量表名称 |
题目数量 |
适用人群 |
|
日常生活能力评定量表 |
14/20 |
不限人群 |
|
量表简介 |
||
|
《日常生活活动能力评定量表( ADL)》由躯体生活自理量表( Physical Self- maintenance Scale, PSMS)和工具性日常生活活动量表( Instrumental Activities of Daily Living Scale IADL)组成,是针对患者活动能力及功能残损状况定出的度量量表,是评估患者日常生活基本功能的定量及定性的指标。 |
||
春节将至,关注留守人员心理健康!
发布时间:2020-01-17
年关将至,到了全国人民一年一度的欢聚时刻——春节。每到此时,运输行业会到全年最繁忙的时刻,全国人民都希望在春节到临的时刻能与自己的家人团聚。
在这其中,有一部分人尤其渴望春节的到来,那就是在农村留守的留守儿童和留守老人,他们盼望着在春节时期,外出打工的孩子的父母和老人的孩子能回到家乡,共度春节。
网上流传着一则新闻,5岁的留守男孩因想念打工的爸爸妈妈,独自一人跑到高速路上,等待爸爸妈妈回家。高速上巡逻的交警发现孩子后,对他大胆的举动感到十分后怕。
当民警把小男孩抱到安全地方后,询问他为什么会上高速,爸爸妈妈怎么没有陪伴。小男孩低落地说,自己想爸爸妈妈了。
快过年了,别的小朋友爸爸妈妈都已经回来了,可自己打工的爸妈还没回家。听奶奶说回家都要经过高速路,所以他才会走到高速上面等待。
全国妇联根据中国2010年第六次人口普查数据推算,中国共有 6102.55万农村留守儿童。
2019 年度 发布的 《中国留守儿童心灵状况白皮书》 的 调查样本中 ,留守 儿童 遭受精神暴力的发生率为91.3% ,躯体暴力的发生率为 65.1% ,有 3 成和 4 成的儿童分别遭受过性暴力和忽视。
其中, 有关留守儿童的学习成长情况、心理健康问题等分析报告 中指出 , 父母外出会对留守儿童心理健康产生负面影响,与父母的联系程度及父母的教养方式对于心理健康状况的改善有不同的影响。
留守儿童因父母不在身边,导致的心理健康问题需要更加重视。
除了留守儿童,留守老人也不在少数。
据全国老龄办数据,我国 约有空巢、留守老年人约5000万,失能、半失能老年人约 2240万,低保老年人约 1900万,特困老年人约 443万。
河南省政协委员史宝银表示,虽然近年来,在各级党委、政府的努力下,农村留守老人的生存境遇有了一定改善 。 但众多的农村留守老人在经济、精神、医疗、安全、养老等方面依然不容乐观。
图:河南省政协委员史宝银
据此,史宝银建议,积极采取措施解决农村留守老人的养老问题。 其中一条提到, 建立留守老人档案,以乡镇为单位设立心理咨询机构专门为留守老人服务,定期下乡主动了解老人的内心世界,发现问题就及时解决。
中国疾控中心党组书记李志新指出:老年人心理健康情况容易受社会因素和身体健康状况影响。老年人对心理健康问题认知度不高,往往讳疾忌医,而 贫困地区的留守老年人心理健康状况尤其需要关注。
公益心理健康服务方案
据调查数据显示,老年人、妇女、儿童、残疾人等重点人群的心理问题亟需受到关注。
国家卫健委老龄健康司司长王海东介绍,调查表明, 城市老年人心理健康率为30.3%,农村老年人心理健康率仅为26.8%;
根据全国妇联最近针对已婚夫妇的一项调查显示,我国 有8000多万女性遭受过家庭暴力,每年因家庭暴力而自杀的女性,有9.24万。
中国儿童中心的调查显示,目前 国内有心理问题的孩子为14.2%,有心理疾病的孩子占4.6%;
沈阳市残联在一次抽样调查中显示, 逾四成残疾人存在不同程度的心理异常问题。
在2016年12月30日,由 国家卫计委等22个部门共同印发的我国首个针对加强心理健康服务的宏观指导性文件中提到,加强社会心理服务体系建设,需要 加强老年人、妇女、儿童、残疾人等重点人群心理健康服务。
《关于加强心理健康服务的指导意见》提出, 关注老年人、妇女、儿童和残疾人心理健康。调查显示, 老年人、孕产期及遭受性侵、家暴的妇女、留守儿童、残疾人是心理健康服务的重点对象。
文件要求各级政府及有关部门尤其是老龄办、妇联、残联和基层组织,充分利用各种资源和优势,通过培训专兼职社会工作者和心理工作者、引入社会力量等多种途径, 为老年人、妇女、儿童、残疾人等重点人群提供心理辅导、情绪疏解、家庭关系调适、纠纷调解等多种形式的心理健康服务。
医龙医疗 积极投身于社会公益援助服务,提供公益心理健康服务方案。
服务方案流程:
心理测评: 为 老年人、妇女、儿童和残疾人等重点人群进行心理测评,初步了解其心理健康状况,筛查出需要干预帮助的人群。
↓
个体咨询: 对筛查出存在心理问题的人群进行针对性的个体心理咨询,解答心理疑惑,教授调试心理状态的方法。
↓
团体辅导: 对存在同类心理问题的人进行团体心理辅导,让团体中的人在群体中感受、 观察、学习、体验,调整和改善与他人的关系,学习新的态度与行为方式,激发个体潜能,增强适应能力。
↓
心理健康大讲堂 :通过心理健康大讲堂,宣传心理知识,引导树立正确的健康观念,学会疏导情绪、释放压力。
(以上部分图片来自网络,侵权请联系删除。)
小学女生被同学殴打泼水:反对校园欺凌,关爱学生心理!
发布时间:2020-01-10
最近,网上流传着 一段 触目惊心的 视频 。视频中, 一名女生跪在卫生间门口被 多 人接连 拳打脚踢,拉扯头发 、 甚至往她头上一盆一盆地 泼水。
视频的背景是学生宿舍,被打的女生穿着校服,很明显,是一则典型的校园欺凌事件。
事件发生后,被欺凌的学生陈某某已被紧急送往医院治疗。经诊断,被欺凌的学生受到了软组织挫伤,以及 精神上的伤害。经过治疗,被害女生情绪已基本稳定,但仍需心理疏导。
在该事件中我们可以看到,校园欺凌对于学生的伤害是巨大的。而这种伤害还不仅仅在于身体方面,甚至在某些方面来说, 校园欺凌事件对学生精神方面的伤害更要远大于身体所受到的伤害。所以,该学生在接受了治疗之后,还需要接受心理方面的专门疏导。
学生心理健康服务方案
北京大学第六医院 儿童心理卫生中心主任、中国心理卫生协会副理事长刘靖在儿童青少年精神医学的临床一线工作了30 多年,她曾经接诊的一位创伤后应激障碍( PTSD )小患者,被同学骗到校外无人的地方殴打,这个孩子由于害怕更严重的报复一直不敢告诉老师和家长,直到一个月后由于其他途径,家长才发现自己的孩子遭受校园欺凌了。
刘靖解释说: “ 校园暴力可能会让孩子出现 创伤后应激障碍,他们的脑海中会 不由自主地反复浮现创伤发生时的情境,晚上会 做相关的噩梦, 注意力无法集中,并持续处于警觉状态,常常伴有 焦虑、抑郁情绪。有些孩子由于校园暴力会对学习失去兴趣,不想去上学,对上学非常恐惧,甚至辍学在家。这些都给孩子带来很大痛苦,也对孩子的社会功能产生较大的不良影响 ” 。
除此之外,刘靖表示: “ 这类孩子 罹患抑郁症、双相障碍等情感障碍类疾病的风险比其他孩子更高, 罹患进食障碍甚至精神分裂症的风险也更高。有的孩子因内心的痛苦和烦恼出现 自残行为, 自杀风险也高于普通人群,还有的孩子可能通过抽烟、饮酒等缓解内心的痛苦,从而出现药物滥用的问题。他们的人格发展也可能受到影响 ” 。
刘靖补充说: “ 校园暴力给孩子带来的伤害是绝对不容忽视的。这种伤害给孩子心理造成的负面影响常常不是暂时的,而是长期广泛存在的,甚至会 持续终生 ” 。
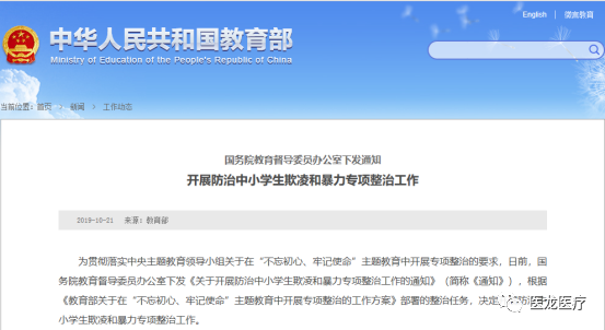
针对社会广泛关注的校园欺凌问题,10 月 26 日,十三届全国人大常委会第十四次会议审议了未成年人保护法修订草案、预防未成年人犯罪法修订草案。
未成年人保护法修订草案提出增设校园欺凌防控措施:
·学校应当建立学生欺凌防控制度,对教职员工、学生开展防治学生欺凌的培训和教育。
·学校对学生欺凌行为应当及时制止和处理,并通知被欺凌和实施欺凌行为的未成年学生的父母或者其他监护人;对相关未成年学生,应当给予及时的 心理辅导和教育引导。
·学校应当配合有关部门,根据欺凌行为性质和严重程度,依法对实施欺凌行为的未成年学生予以教育、矫治或者处罚。
国务院教育督导办日前 还 发布了《关于开展防治中小学生欺凌和暴力专项整治工作的通知》,决定开展防治中小学生欺凌和暴力专项整治工作,要求各地立即开展一次全面隐患排查,尤其要加强对校园周边重点区域、重要时段的排查力度。
《通知》中提到:
建立长效机制。要求各地以正视问题的自觉和刀刃向内的勇气,认真查摆问题,切实加强中小学生思想道德教育、法制教育和 心理健康教育,进一步严格学校日常管理,强化校园周边综合治理,不断完善学生欺凌和暴力预防和处置机制,为广大中小学生的健康成长提供良好的环境。
医龙医疗 积极投身于社会公益援助服务, 打造学生 心理健康服务方案。
服务方案流程:
心理测评: 为 学生及教师 进行心理测评,初步了解其心理健康状况,筛查出需要干预 或 帮助的人群 ,如具有暴力倾向、人际交往障碍、存在不良行为等的人群 。
↓
个体咨询: 对筛查出存在心理问题的人群进行针对性的个体心理咨询, 探寻诱发心理问题的根源 ,教授调试心理状态的方法 ,纠正不良行为,帮助恢复社会功能 。
↓
团体辅导: 对存在同类心理问题的人进行团体心理辅导,让团体中的人在群体中感受、观察、学习、体验,调整和改善与他人的关系,学习新的态度与行为方式,激发个体潜能,增强适应能力。
↓
心理健康大讲堂 : 通过心理健康大讲堂,宣传心理知识,增强防范意识和法律 观念, 引导树立正确的 人际交往方式 ,学会疏导情绪、释放压力。
高三男生因被带看心理医生离家出走 ——心理健康体检普及 势在必行
发布时间:2019-12-21
近日,一则网传“寻找湖南邵阳武冈高三学生林某某” 的寻人启示引发关注。据悉,12 月 16 日,林某某因心理压力大被父母带至湖南长沙 看心理医生,开药后 因感觉被当成神经病感到生气,当晚他从居住的酒店出走。
(图片来源于网络,如侵权请联系删除。
)
“有心理疾病差不多就是疯了” ,这是以往大众对 心理疾病的刻板印象。
世界卫生组织2001 年曾指出,“心理和行为障碍患者康复的最大阻碍就是社会对他们的 污名和与之相连的 歧视”。
面对陌生的、异于我们日常生活的人和事,人一般会感到害怕,为了保护自己,想要远离,这可以理解。
不幸的是,强烈的恐惧汇聚到一起就造成了对他人的 歧视和压迫,并且波及到没有暴力倾向的心理疾病患者。
结果就造成了 讳疾忌医——有了心理问题的不寻求专业帮助,不仅饱受心理疾病的折磨,还受到自己内心的耻辱与他人歧视的折磨。
导致我们对心理疾病患者产生 歧视,并由此生发出他们的 病耻感的一个较为重要而且 常见的误解是所有的心理疾病患者都会伤人 ,并且把他们和“疯子”划上等号。
但这并不是事实的全部,目前关于心理疾病与暴力行为的关系尚无定论。
在以往的研究结果中,有研究指出了心理疾病和暴力行为有关系,但也仅限于精神分裂症、间歇性精神病和双相障碍等特定类型的精神疾病,他们只是心理疾病患者这一群体中的一部分,并且在他们当中 出现暴力行为的比例也并不高。
所以仅仅因为一些个例的表现就对这一整个群体产生歧视并让他们因此对自身的疾病感到羞耻是非常不公平且有害的。
全民心理健康体检
以往,常规体检体系将心理健康体检排除在外,这令心理、精神疾病长期游离在公共关注之外,社会上对该问题的认知存在较大偏差,导致心理、精神疾病患者相较于其他患者面临更大的社会压力甚至歧视。
推动心理健康检查的常规化,是对心理、精神疾病的 “去特殊化”,促进社会真正从医学层面科学认知该类疾病,推动相关医学的进步及相关权益的保护。
18 年4 月发布的《中国城镇居民心理健康白皮书》的一组数据显示,在全国26 个省市的110.3 万城镇居民中,73.6% 处于心理亚健康状态,16.1% 存在不同程度心理问题,心理完全健康的仅为10.3% 。可见我国城镇居民心理健康状况不容乐观。也正因为如此,心理体检被一些专家呼吁加入常规体检中。
心理体检是对心理检查或心理测评的形象说法。它和身体检查一样平常,目的是测试、分析、评估个人心理健康状况。测试者一般需要完成一些心理测评问卷,专业人士根据得分进行分析。
第四军医大学西京医院健康医学中心主任李永奇教授介绍称,心理体检和身体体检类似,身体体检是检查我们的身体有没有什么疾病,而心理体检是通过分析受检者的行为,或是受检者对问题的回答,对受检者的心理特点做出推论和数量化分析的一种科学手段。
2019
年
5
月
29
日,浙江省十三届人大常委会第十二次会议听取了关于《浙江省精神卫生条例(草案)》的说明。拟在全国率先将心理健康体检纳入体检常规项目,强化特殊群体心理服务。
像身体体检一样,定期进行心理健康体检,了解自己的心理健康状况,发现生活压力对自己心理状态的影响,学习调控和疏解精神压力的方法,把心理问题困扰对自己的影响降低到可以控制的范围内。
医龙医疗自主研发的心理测评系统,内置近200个专业心理量表,全方位测评心理健康状态,内容清晰详尽,报告通俗易懂。分为单机版和云版,可在计算机端、 PAD端、手机端任一设备进行心理测评,兼顾保密性高并且灵活性大的优点。
通过医龙心理测评系统,选取合适的量表,自己根据自己的情况作答或亲朋好友通过观察被测人员的日常行为和精神状态进行作答,得到一份心理测评报告。根据此报告,对自己或他人的心理健康状况进行初步筛查,如有异常,可以及时发现并寻求帮助。
(医龙心理测评个人报告,仅供参考,以具体测评情况为准,“张小凡”为化名。)
心理健康体检推荐量表
儿童及青少年心理测评量表
|
量表名称 |
题目数量 |
适用人群 |
|
小学生心理健康评定量表 |
80 |
6-12岁儿童 |
|
量表简介 |
||
|
《小学生心理健康评定量表》( MHRSP)是由心理学工作者和小学教师协同研发出来的,对筛选、诊断小学生的心理健康问题有一定的成效。量表由 8部分组成,共 80个题目,每 10个项目组成一个分量表,主要用于对小学生的心理健康进行综合评定,探讨小学生的适应性、情绪稳定性、社会适应性及行为习惯等。 |
||
|
量表名称 |
题目数量 |
适用人群 |
|
儿少心理健康量表( MHS-CA) |
24 |
7--18岁儿童 |
|
量表简介 |
||
|
儿少心理健康量表( MHS-CA)是在借鉴目前国内外儿童心理健康评定研究成果的基础上,按心理测量学原理编制的。量表从 24个方面观察儿童和青少年的心理健康状况,小学生由父母与孩子共同讨论填写,中学生可以自己填写,也可以与父母讨论填写。 |
||
|
量表名称 |
题目数量 |
适用人群 |
|
中学生心理健康诊断测验 |
100 |
10— 20岁在校学生 |
|
量表简介 |
||
|
心理健康诊断测验 (MHT)是由华东师范大学心理学系教授周步成和其他心理学科研究人员 ,根据日本铃木清等人编制的 "不安倾向诊断测验 "进行修订,成为适应于我国中学学生标准化的《心理健康诊断测验》。 |
||
中青年心理测评量表
|
量表名称 |
题目数量 |
适用人群 |
|
心理健康自测量表 |
20 |
6岁及以上人群 |
|
量表简介 |
||
|
《心理健康自测量表》包含 20个条目,适用于 6岁及以上的人群。它主要考查了以下四个因素:心理健康:心理的各个方面及活动过程处于一种良好或正常的状态;神经衰弱:测查了个体神经衰弱的程度;精神分裂:测查了个体精神活动与环境的协调程度;妄想倾向:不理性、与现实不符且不可能实现但坚信的错误信念。 |
||
|
量表名称 |
题目数量 |
适用人群 |
|
症状自评量表(SCL-90) |
90 |
16周岁及以上成年人 |
|
量表简介 |
||
|
《症状自评量表》( Self-reporting Inventory),又名《 90项症状清单》( SCL-90)、《 Hopkin’ s症状清单》( HSCL),是世界上最著名的心理健康测试量表之一,在精神科和心理健康门诊的临床工作中得到广泛应用。量表共有 90个项目,包含有较广泛的精神病症状学内容,从感觉、情感、思维、意识、行为直至生活习惯、人际关系、饮食睡眠等,均有涉及,并采用 10个因子分别反映 10个方面的心理症状情况。 |
||
|
量表名称 |
题目数量 |
适用人群 |
|
焦虑自评量表 |
20 |
18岁及以上成年人 |
|
量表简介 |
||
|
焦虑自评量表( Self-Rating Anxiety Scale,SAS) ,由美国杜克大学医学院 Zung1971年编制 ,是广泛用于精神科临床、精神卫生调查和心理咨询实践中的焦虑状态筛选和诊断的主要工具之一。该量表可广泛应用于评定内科、外科、心身疾病及精神病人的焦虑情绪;也可用来筛查各种特定人群的有关焦虑问题;以及评价心理治疗、药物治疗的效果。 |
||
|
量表名称 |
题目数量 |
适用人群 |
|
抑郁自评量表 |
20 |
18岁及以上成年人 |
|
量表简介 |
||
|
《抑郁自评量表》( Self-rating depression scale, SDS),原型是 Zung抑郁量表 ,为美国教育卫生福利部推荐的用于精神药理学研究的量表之一,考察了个体过去一周的抑郁情绪状态,其特点是使用简便,并能相当直观地反映抑郁患者的主观感受。 |
||
老年心理测评量表
|
量表名称 |
题目数量 |
适用人群 |
|
老年抑郁量表 |
30 |
60岁以上老年人 |
|
量表简介 |
||
|
《老年抑郁量表》 (The Geriatric Depression Scale,GDS)由 Brink等人编制的,作为专用老年人的抑郁筛查表。设计 GDS是为了更敏感地检查老年抑郁患者所特有的躯体症状。另外,其“是”与“否”的定式回答较其它分级量表也更容易掌握。代表了老年抑郁的核心,包含以下症状:情绪低落、活动减少、易激惹、退缩痛苦的想法,对过去、现在与将来的消极评价。 |
||
|
量表名称 |
题目数量 |
适用人群 |
|
症状自评量表(SCL-90) |
90 |
16周岁及以上成年人 |
|
量表简介 |
||
|
《症状自评量表》( Self-reporting Inventory),又名《 90项症状清单》( SCL-90)、《 Hopkin’ s症状清单》( HSCL),是世界上最著名的心理健康测试量表之一,在精神科和心理健康门诊的临床工作中得到广泛应用。量表共有 90个项目,包含有较广泛的精神病症状学内容,从感觉、情感、思维、意识、行为直至生活习惯、人际关系、饮食睡眠等,均有涉及,并采用 10个因子分别反映 10个方面的心理症状情况。 |
||
|
量表名称 |
题目数量 |
适用人群 |
|
康奈尔医学指数 |
195 |
14岁及以上人群 |
|
量表简介 |
||
|
康奈尔医学指数( CMI)是美国康奈尔大学 Wolff HG. BrodmanR.等编制的自填式健康问卷。是在康奈尔筛查指数( Cornell Sellected Index 1949)和康奈尔服役指数( Cornell Selected Index 1944)的基础上发展而来的。通过 CMI检查可以在短时间内收集到大量有关医学及心理学的资料,起到一个标准化病史检查及问诊指南的作用。后来精神病学家和流行病学家发现将 CMI应用于精神障碍的筛查和健康水平的测定也有较好的效度,因此应用领域也日趋扩大。 |
||
|
量表名称 |
题目数量 |
适用人群 |
|
日常生活能力评定量表 |
14/20 |
不限人群 |
|
量表简介 |
||
|
《日常生活活动能力评定量表( ADL)》由躯体生活自理量表( Physical Self- maintenance Scale, PSMS)和工具性日常生活活动量表( Instrumental Activities of Daily Living Scale IADL)组成,是针对患者活动能力及功能残损状况定出的度量量表,是评估患者日常生活基本功能的定量及定性的指标。 |
||
《少年的你》:关注学生心理,杜绝校园暴力
发布时间:2019-12-12
近日,电影《少年的你》引发的讨论让校园霸凌这一议题再次进入公众视野。电影中,给受欺凌而自杀的同学盖上衣服的中学女生成为了霸凌者的下一个目标,从教室、球场、楼梯再到校外,恶作剧一步步升级至暴力。
(图片来源于网络,如侵权请联系删除。)
电影来源于现实,而现实却比电影更加残酷。
近日,“ 7 岁女孩眼睛被同学塞几十张纸片”的这一骇人听闻的新闻再次引发网友对校园欺凌的强烈关注。
(图片来源于网络,如侵权请联系删除。)
据新京报报道,河南禹州的李女士在一个多月内发现,读小学二年级的女儿眼睛里冒出小纸片。家人带她多次到医院就诊,医生从她眼里取出的小纸片多达几十张。经调查,这些纸片是被三名同校男同学强行塞入眼睛中的。
根据 最高人民法院 2018 年 发布的校园暴力司法数据显示, 近九成的案件受害人存在 不同程度的伤情, 超一成案件受害人死亡, 超三成案件的受害人受重伤。
数据显示,55% 的校园暴力案件因口角、小摩擦等琐事而引发。涉及故意杀人罪的校园暴力案件中,近七成因琐事而起,两成是感情问题引起,约 5% 是为发泄个人情绪。
校园暴力不仅伤害受害者的身体,同时也对 心理上造成不可磨灭的影响。
学生心理健康服务方案
北京大学第六医院 儿童心理卫生中心主任、中国心理卫生协会副理事长刘靖在儿童青少年精神医学的临床一线工作了30 多年,她曾经接诊的一位创伤后应激障碍( PTSD )小患者,被同学骗到校外无人的地方殴打,这个孩子由于害怕更严重的报复一直不敢告诉老师和家长,直到一个月后由于其他途径,家长才发现自己的孩子遭受校园欺凌了。
刘靖解释说: “ 校园暴力可能会让孩子出现 创伤后应激障碍,他们的脑海中会 不由自主地反复浮现创伤发生时的情境,晚上会 做相关的噩梦, 注意力无法集中,并持续处于警觉状态,常常伴有 焦虑、抑郁情绪。有些孩子由于校园暴力会对学习失去兴趣,不想去上学,对上学非常恐惧,甚至辍学在家。这些都给孩子带来很大痛苦,也对孩子的社会功能产生较大的不良影响 ” 。
除此之外,刘靖表示: “ 这类孩子 罹患抑郁症、双相障碍等情感障碍类疾病的风险比其他孩子更高, 罹患进食障碍甚至精神分裂症的风险也更高。有的孩子因内心的痛苦和烦恼出现 自残行为, 自杀风险也高于普通人群,还有的孩子可能通过抽烟、饮酒等缓解内心的痛苦,从而出现药物滥用的问题。他们的人格发展也可能受到影响 ” 。
刘靖补充说: “ 校园暴力给孩子带来的伤害是绝对不容忽视的。这种伤害给孩子心理造成的负面影响常常不是暂时的,而是长期广泛存在的,甚至会 持续终生 ” 。
针对社会广泛关注的校园欺凌问题,10 月 26 日,十三届全国人大常委会第十四次会议审议了未成年人保护法修订草案、预防未成年人犯罪法修订草案。
未成年人保护法修订草案提出增设校园欺凌防控措施:
·学校应当建立学生欺凌防控制度,对教职员工、学生开展防治学生欺凌的培训和教育。
·学校对学生欺凌行为应当及时制止和处理,并通知被欺凌和实施欺凌行为的未成年学生的父母或者其他监护人;对相关未成年学生,应当给予及时的 心理辅导和教育引导。
·学校应当配合有关部门,根据欺凌行为性质和严重程度,依法对实施欺凌行为的未成年学生予以教育、矫治或者处罚。
国务院教育督导办日前 还 发布了《关于开展防治中小学生欺凌和暴力专项整治工作的通知》,决定开展防治中小学生欺凌和暴力专项整治工作,要求各地立即开展一次全面隐患排查,尤其要加强对校园周边重点区域、重要时段的排查力度。
《通知》中提到:
建立长效机制。要求各地以正视问题的自觉和刀刃向内的勇气,认真查摆问题,切实加强中小学生思想道德教育、法制教育和 心理健康教育,进一步严格学校日常管理,强化校园周边综合治理,不断完善学生欺凌和暴力预防和处置机制,为广大中小学生的健康成长提供良好的环境。
医龙医疗 积极投身于社会公益援助服务, 打造学生 心理健康服务方案。
服务方案流程:
心理测评: 为 学生及教师 进行心理测评,初步了解其心理健康状况,筛查出需要干预 或 帮助的人群 ,如具有暴力倾向、人际交往障碍、存在不良行为等的人群 。
↓
个体咨询: 对筛查出存在心理问题的人进行针对性的个体心理咨询, 探寻诱发心理问题的根源 ,教授调试心理状态的方法 ,纠正不良行为,帮助恢复社会功能 。
↓
团体辅导: 对存在同类心理问题的人进行团体心理辅导,让团体中的人在群体中感受、观察、学习、体验,调整和改善与他人的关系,学习新的态度与行为方式,激发个体潜能,增强适应能力。
↓
心理健康大讲堂 : 通过心理健康大讲堂,宣传心理知识,增强防范意识和法律 观念, 引导树立正确的 人际交往方式 ,学会疏导情绪、释放压力。
宇芽被家暴:呵护心灵,关乎你我他
发布时间:2019-12-09
在2019年11月25日 “反家暴日” ,知名 网红 博主宇芽 被 家暴事件 受到 广泛关注。
在遭受第五次家暴后 她实在是撑不下去了,她 收集了电梯的监控视频作为家暴的证据 说: “我被家暴了,过去半年好像活在噩梦里。”
她把自己的家暴经历发到网上,迅速上了热搜。
视频中的被暴力拖拽 女孩就是宇芽。
宇芽表示,曝光自己的家暴行为,是为了为全国被家暴的女性发声,让大家开始关注“家暴”这个行为: “不要觉得那是家事就不去管”。
根据全国妇联最近针对已婚夫妇的一项调查显示,我国大约有2.7亿个家庭。已婚女性里, 30%以上都经受过家庭暴力。也就是说, 有8000多万女性,都活在暴力的阴影之下 。
在中国, 每年因家庭暴力而自杀的女性,有9.24万。作为对比,2017年全国交通事故死亡人数,一共6.37万。女性伤亡原因里,暴力比癌症、疟疾、交通事故、战争的总和还高。
女性不是家庭暴力的唯一受害者,儿童也深受其害。
去年12月23日,微博网友@ 猎人瓦西里 曝出一段疑似父母殴打女儿的视频,引发舆论关注。
后警方通报,区妇联已向宝安区人民法院申请女童人身安全保护令,安排专业社工和西乡街道办一起对女童进行陪护和心理辅导。
这是恰好曝光的一例虐童案,那没被曝光的受虐待儿童又有多少呢?
据仅2014年上半年的 半年时间里,国内媒体曝光 104起虐童案件, 死亡儿童达47名。在这个可怕的数据里, 近半数儿童遭受的是来自亲生父母的虐待, 在家中遭受的虐待的被虐儿童数量超过2/3。
这些数据令人触目惊心,家本应该是温暖的港湾,却沦为恶魔的庇护所。施暴者打着“家事”的幌子,肆无忌惮地对亲人残忍地施暴,受虐者即使报警、求助,外人或警察也因“清官难断家务事”,劝和不劝离,受害者最终还是回到地狱中。
保护弱势群体,人人有责!今天你若不为弱势群体发声,明天你将可能变成弱势群体的一员,而且也没人为你发声。
公益心理健康服务方案
据调查数据显示,老年人、妇女、儿童、残疾人等重点人群的心理问题亟需受到关注。
国家卫健委老龄健康司司长王海东介绍,调查表明, 城市老年人心理健康率为30.3%,农村老年人心理健康率仅为26.8%;
根据全国妇联最近针对已婚夫妇的一项调查显示,我国 有8000多万女性遭受过家庭暴力,每年因家庭暴力而自杀的女性,有9.24万。
中国儿童中心的调查显示,目前 国内有心理问题的孩子为14.2%,有心理疾病的孩子占4.6%;
沈阳市残联在一次抽样调查中显示, 逾四成残疾人存在不同程度的心理异常问题。
在2016年12月30日,由 国家卫计委等22个部门共同印发的我国首个针对加强心理健康服务的宏观指导性文件中提到,加强社会心理服务体系建设,需要 加强老年人、妇女、儿童、残疾人等重点人群心理健康服务。
《关于加强心理健康服务的指导意见》提出, 关注老年人、妇女、儿童和残疾人心理健康。调查显示, 老年人、孕产期及遭受性侵、家暴的妇女、留守儿童、残疾人是心理健康服务的重点对象。
文件要求各级政府及有关部门尤其是老龄办、妇联、残联和基层组织,充分利用各种资源和优势,通过培训专兼职社会工作者和心理工作者、引入社会力量等多种途径, 为老年人、妇女、儿童、残疾人等重点人群提供心理辅导、情绪疏解、家庭关系调适、纠纷调解等多种形式的心理健康服务。
医龙医疗 积极投身于社会公益援助服务,提供公益心理健康服务方案。
服务方案流程:
心理测评: 为 老年人、妇女、儿童和残疾人等重点人群进行心理测评,初步了解其心理健康状况,筛查出需要干预帮助的人群。
↓
个体咨询: 对筛查出存在心理问题的人群进行针对性的个体心理咨询,解答心理疑惑,教授调试心理状态的方法。
↓
团体辅导: 对存在同类心理问题的人进行团体心理辅导,让团体中的人在群体中感受、 观察、学习、体验,调整和改善与他人的关系,学习新的态度与行为方式,激发个体潜能,增强适应能力。
↓
心理健康大讲堂 :通过心理健康大讲堂,宣传心理知识,引导树立正确的健康观念,学会疏导情绪、释放压力。
(以上部分图片来自网络,侵权请联系删除。)
具荷拉自杀:心理健康体检 不容忽视!
发布时间:2019-11-29
2019年 11月 24日, 28岁的韩国歌手具荷拉被发现家中身亡,警方在现场发现文字内容悲观的手写纸条,认定为遗书,确认死因为自杀。
这不是她的第一次自杀,2019年 5月 25日,具荷拉通过 INS上传一张白色图片,配文“再见”。
(图片来源于网络,如有侵权请联系删除)
随后删除,删除后发出的内容更加悲观。
(图片来源于网络,如有侵权请联系删除)
经纪人察觉到不对劲,立即赶往具荷拉的家里,但经纪人赶到之时,具荷拉已经自杀,陷入了昏迷状态。那一次好在及时送医,才抢回一条命。
自杀事件发生后,经纪人承认具荷拉患有重度抑郁症。但事件发生后,具荷拉一直以积极状态示人,并且在好友雪莉去世后,说“要带着雪莉的那一份一起活下去”。在自杀之前,荷具拉购买了圣诞树,正在为即将到来的圣诞节做准备。然而,她没有等来圣诞的这一天,便已去天堂与雪莉重聚。
明星自杀事件不止这一起,例如,2019年 10月 24日,韩国女星崔雪莉被发现在家中死亡; 2017 年12 月19 日,韩国男子团体SHNEE 主唱金钟铉确认自杀原因为抑郁症;2016 年9 月16 日,中国明星乔任梁因抑郁症自杀;2003 年4 月1 日,中国香港明星张国荣因抑郁症跳楼自杀。
备受瞩目的明星尚且报道出这么多自杀事件,更何况不被媒体关注,没被报道出来的普通人。2017年8月,凤凰网报道了一个数据: 中国平均自杀率为23/10万,每年自杀死亡人数近30万人。这相当于一个欧洲中等国家四分之一人口数。而这些自杀事件,仿佛都指向同一个矛头—— 抑郁症。
难道非要等到自杀,我们才能发现抑郁症的存在吗?
抑郁症又称抑郁障碍,以显著而持久的心境低落为主要临床特征,是 心境障碍 的主要类型。临床可见心境低落与其处境不相称,情绪的消沉可以从闷闷不乐到悲痛欲绝,自卑抑郁,甚至悲观厌世,可有自杀企图或行为。每次发作持续至少2周以上、长者甚或数年,多数病例有反复发作的倾向,每次发作大多数可以缓解,部分可有残留症状或转为慢性。
当抑郁症来临时,会发生很多变化:
首先会发生情绪的变化: 患有抑郁症的人,常常处于 情绪十分低落的状态,他会告诉你他心情不好, 无论如何都高兴不起来。
其次,还会有一些其他变化,比如思维的变化,觉得自己的 思维越来越缓慢,脑子越来越不够用了;兴趣减退,觉得自己 对什么事情都提不起精神来,对很多事情都不感兴趣了;睡眠的改变, 处于失眠状态或者嗜睡状态;食欲的改变, 吃什么东西都没有胃口,或者也有人 食欲猛增; 对自己不自信,更加自卑了等等……然而这些变化,都会越来越让患有抑郁症的人越来越难受,进一步加重抑郁情绪。
可是没有医学背景和心理学知识的我们,该怎么去发现抑郁症的存在呢?
全民心理健康体检
18 年4 月发布的《中国城镇居民心理健康白皮书》的一组数据显示,在全国26 个省市的110.3 万城镇居民中,73.6% 处于心理亚健康状态,16.1% 存在不同程度心理问题,心理完全健康的仅为10.3% 。可见我国城镇居民心理健康状况不容乐观。也正因为如此,心理体检被一些专家呼吁加入常规体检中。
心理体检是对心理检查或心理测评的形象说法。它和身体检查一样平常,目的是测试、分析、评估个人心理健康状况。测试者一般需要完成一些心理测评问卷,专业人士根据得分进行分析。
第四军医大学西京医院健康医学中心主任李永奇教授介绍称,心理体检和身体体检类似,身体体检是检查我们的身体有没有什么疾病,而心理体检是通过分析受检者的行为,或是受检者对问题的回答,对受检者的心理特点做出推论和数量化分析的一种科学手段。
2019
年
5
月
29
日,浙江省十三届人大常委会第十二次会议听取了关于《浙江省精神卫生条例(草案)》的说明。拟在全国率先将心理健康体检纳入体检常规项目,强化特殊群体心理服务。
像身体体检一样,定期进行心理健康体检,了解自己的心理健康状况,发现生活压力对自己心理状态的影响,学习调控和疏解精神压力的方法,把心理问题困扰对自己的影响降低到可以控制的范围内。
医龙医疗自主研发的心理测评系统,内置近200个专业心理量表,全方位测评心理健康状态,内容清晰详尽,报告通俗易懂。分为单机版和云版,可在计算机端、 PAD端、手机端任一设备进行心理测评,兼顾保密性高并且灵活性大的优点。
通过医龙心理测评系统,选取合适的量表,自己根据自己的情况作答或亲朋好友通过观察被测人员的日常行为和精神状态进行作答,得到一份心理测评报告。根据此报告,对自己或他人的心理健康状况进行初步筛查,如有异常,可以及时发现并寻求帮助。
(医龙心理测评个人报告,仅供参考,以具体测评情况为准,“张小凡”为化名。)
心理健康体检推荐量表
儿童及青少年心理测评量表
|
量表名称 |
题目数量 |
适用人群 |
|
小学生心理健康评定量表 |
80 |
6-12岁儿童 |
|
量表简介 |
||
|
《小学生心理健康评定量表》( MHRSP)是由心理学工作者和小学教师协同研发出来的,对筛选、诊断小学生的心理健康问题有一定的成效。量表由 8部分组成,共 80个题目,每 10个项目组成一个分量表,主要用于对小学生的心理健康进行综合评定,探讨小学生的适应性、情绪稳定性、社会适应性及行为习惯等。 |
||
|
量表名称 |
题目数量 |
适用人群 |
|
儿少心理健康量表( MHS-CA) |
24 |
7--18岁儿童 |
|
量表简介 |
||
|
儿少心理健康量表( MHS-CA)是在借鉴目前国内外儿童心理健康评定研究成果的基础上,按心理测量学原理编制的。量表从 24个方面观察儿童和青少年的心理健康状况,小学生由父母与孩子共同讨论填写,中学生可以自己填写,也可以与父母讨论填写。 |
||
|
量表名称 |
题目数量 |
适用人群 |
|
中学生心理健康诊断测验 |
100 |
10— 20岁在校学生 |
|
量表简介 |
||
|
心理健康诊断测验 (MHT)是由华东师范大学心理学系教授周步成和其他心理学科研究人员 ,根据日本铃木清等人编制的 "不安倾向诊断测验 "进行修订,成为适应于我国中学学生标准化的《心理健康诊断测验》。 |
||
中青年心理测评量表
|
量表名称 |
题目数量 |
适用人群 |
|
心理健康自测量表 |
20 |
6岁及以上人群 |
|
量表简介 |
||
|
《心理健康自测量表》包含 20个条目,适用于 6岁及以上的人群。它主要考查了以下四个因素:心理健康:心理的各个方面及活动过程处于一种良好或正常的状态;神经衰弱:测查了个体神经衰弱的程度;精神分裂:测查了个体精神活动与环境的协调程度;妄想倾向:不理性、与现实不符且不可能实现但坚信的错误信念。 |
||
|
量表名称 |
题目数量 |
适用人群 |
|
症状自评量表(SCL-90) |
90 |
16周岁及以上成年人 |
|
量表简介 |
||
|
《症状自评量表》( Self-reporting Inventory),又名《 90项症状清单》( SCL-90)、《 Hopkin’ s症状清单》( HSCL),是世界上最著名的心理健康测试量表之一,在精神科和心理健康门诊的临床工作中得到广泛应用。量表共有 90个项目,包含有较广泛的精神病症状学内容,从感觉、情感、思维、意识、行为直至生活习惯、人际关系、饮食睡眠等,均有涉及,并采用 10个因子分别反映 10个方面的心理症状情况。 |
||
|
量表名称 |
题目数量 |
适用人群 |
|
焦虑自评量表 |
20 |
18岁及以上成年人 |
|
量表简介 |
||
|
焦虑自评量表( Self-Rating Anxiety Scale,SAS) ,由美国杜克大学医学院 Zung1971年编制 ,是广泛用于精神科临床、精神卫生调查和心理咨询实践中的焦虑状态筛选和诊断的主要工具之一。该量表可广泛应用于评定内科、外科、心身疾病及精神病人的焦虑情绪;也可用来筛查各种特定人群的有关焦虑问题;以及评价心理治疗、药物治疗的效果。 |
||
|
量表名称 |
题目数量 |
适用人群 |
|
抑郁自评量表 |
20 |
18岁及以上成年人 |
|
量表简介 |
||
|
《抑郁自评量表》( Self-rating depression scale, SDS),原型是 Zung抑郁量表 ,为美国教育卫生福利部推荐的用于精神药理学研究的量表之一,考察了个体过去一周的抑郁情绪状态,其特点是使用简便,并能相当直观地反映抑郁患者的主观感受。 |
||
老年心理测评量表
|
量表名称 |
题目数量 |
适用人群 |
|
老年抑郁量表 |
30 |
60岁以上老年人 |
|
量表简介 |
||
|
《老年抑郁量表》 (The Geriatric Depression Scale,GDS)由 Brink等人编制的,作为专用老年人的抑郁筛查表。设计 GDS是为了更敏感地检查老年抑郁患者所特有的躯体症状。另外,其“是”与“否”的定式回答较其它分级量表也更容易掌握。代表了老年抑郁的核心,包含以下症状:情绪低落、活动减少、易激惹、退缩痛苦的想法,对过去、现在与将来的消极评价。 |
||
|
量表名称 |
题目数量 |
适用人群 |
|
症状自评量表(SCL-90) |
90 |
16周岁及以上成年人 |
|
量表简介 |
||
|
《症状自评量表》( Self-reporting Inventory),又名《 90项症状清单》( SCL-90)、《 Hopkin’ s症状清单》( HSCL),是世界上最著名的心理健康测试量表之一,在精神科和心理健康门诊的临床工作中得到广泛应用。量表共有 90个项目,包含有较广泛的精神病症状学内容,从感觉、情感、思维、意识、行为直至生活习惯、人际关系、饮食睡眠等,均有涉及,并采用 10个因子分别反映 10个方面的心理症状情况。 |
||
|
量表名称 |
题目数量 |
适用人群 |
|
康奈尔医学指数 |
195 |
14岁及以上人群 |
|
量表简介 |
||
|
康奈尔医学指数( CMI)是美国康奈尔大学 Wolff HG. BrodmanR.等编制的自填式健康问卷。是在康奈尔筛查指数( Cornell Sellected Index 1949)和康奈尔服役指数( Cornell Selected Index 1944)的基础上发展而来的。通过 CMI检查可以在短时间内收集到大量有关医学及心理学的资料,起到一个标准化病史检查及问诊指南的作用。后来精神病学家和流行病学家发现将 CMI应用于精神障碍的筛查和健康水平的测定也有较好的效度,因此应用领域也日趋扩大。 |
||
|
量表名称 |
题目数量 |
适用人群 |
|
日常生活能力评定量表 |
14/20 |
不限人群 |
|
量表简介 |
||
|
《日常生活活动能力评定量表( ADL)》由躯体生活自理量表( Physical Self- maintenance Scale, PSMS)和工具性日常生活活动量表( Instrumental Activities of Daily Living Scale IADL)组成,是针对患者活动能力及功能残损状况定出的度量量表,是评估患者日常生活基本功能的定量及定性的指标。 |
||
长沙9岁男童遇害案:社区精防管控 刻不容缓!
发布时间:2019-11-25
近期,在湖南省长沙市雨花区雅塘村汇城上筑小区 发生了一起骇人听闻的惨案, 一名9 岁小男孩在小区内被一壮年男子用扳手和起子殴打长达半个小时 。事后,警方通报该男子于 2010 年在河南省精神病医院诊断为 精神分裂症并接受治疗。
案情回顾:
新京报讯11 月5 日,湖南省长沙市的9 岁男孩罗某在汇城上筑小区内被人击打致死。犯罪嫌疑人冯某华今年30 岁,河南省滑县人,此前与罗某并不相识。9 日上午,长沙市公安局雨花分局通报称,冯某华有精神病史,2010 年曾因患精神分裂症在河南省精神病医院治疗。
(新闻摘自新京报:长沙9岁男孩遇害案嫌疑人父母:凶器为父亲的改锥,侵权删)
(图源自:微博@雨花公安,侵权删)
据冯某华的母亲田云介绍,冯某华患有精神分裂症,最初确诊时19岁,正在高中复读。当时, 他常常出现幻觉,称耳朵边有“知了叫”。 2010年,冯某华 再次发病,并在河南省精神病医院治疗四个月。距事发两年前,会发脾气,冯某华开始 拒绝服药,“他说我没病还让我吃药,吃了十年了!”田云说,从那以后,每天早餐、晚饭时,老两口会把儿子支开,再偷偷把药掺进饭里。 2019年春节后,冯某华父母鉴于儿子病情较为稳定,为他 停了长期服用的精神病药。
像冯某华这样的需要长期服药和接受管理的重性精神疾病患者并不少见,但其中 不少人 未能得到有效治疗或病情追踪。类似的精神疾病患者极端伤人事件,也是屡见不鲜。2017 年2 月,精神疾病患者胡某在武汉一家面馆内持刀行凶;2019 年2 月,一名有精神病史的男子在江西吉安持刀伤人;3 月,河北唐山发生17 名学生上学途中被伤害案,经查,犯罪嫌疑人患有精神病……
据中国疾病预防控制中心精神卫生中心近日公布的数据显示,我国各类精神疾病患者人数在1 亿人以上; 另有研究数据显示, 我国重性精神病患人数已超过1600 万 。特别是,精神病人 具有自残自杀甚至伤害他人的可能,这给管理增加了更多的要求和更大的难度 。据不完全统计,每年 由精神病人引发的刑案达1 万起以上 。由精神疾病患者实施的凶杀占凶杀案例总量的 7.8%-14% ,在凶杀案的精神病司法鉴定案例中,与精神病理因素有关的占 60% ,暴力行为与精神疾病之间存在着特殊联系。
面对如此庞大的重性精神病患的管理和治疗的需求,而我国还存在着专业人员缺失的巨大问题。截至 2015 年底,全国有精神科执业(助理)医师共 2.77万人。这一数字相当于每 10万人有 1.5名精神科医生。按照需求测算,可能要有 4万以上精神科医生才能基本满足最初级需求。如果要达到更高质量的精神卫生服务, 4万精神科医生也远不够。该如何协调庞大的精神病患群体与稀缺的精神科医生的局面,解决精神病人缺乏管理的问题呢?
目前全世界都在提倡以患者为中心、基于社区的一体化医疗服务。然而我国却处于一种尴尬境地:大部分患者隔离在专科医院,远离正常社会。而且很多病人长期滞留专科医院,造成医疗资源极度浪费。这不仅占用了大部分的精神科医疗资源,而且使得病人无法回归社会,无法发挥其应有的生产力及价值。
智能社区精防综合管理一体化平台解决方案
为解决这一问题,卫计委在2015年发布的
《全国精神卫生工作规划(
2015-2020年)》
中指出:各地要按照“应治尽治、应管尽管、应收尽收”的要求,积极推行
“病重治疗在医院,康复管理在社区”的服务模式,对于急性期和病情不稳定的患者,基层医疗卫生机构要及时转诊到精神卫生专业机构进行规范治疗,病情稳定后回到村(社区)接受精神科基本药物维持治疗。
为响应国家的 “病重治疗在医院,康复管理在社区”的号召,结合我国当前社区精防的实际情况的一项管理模式, 医龙医疗与汕头大学精神卫生中心合作,提供智能社区精防综合管理一体化的解决方案。为的是帮助进入稳定期与康复期的精神患者从精神病院出院回到社区后,在社区接受社区精防团队,包括精神科医护、心理治疗师、康复治疗师、社工、民警以及监护人,六位一体化精准精防康复模式。帮助精神专科医院缓解压力, 使得处于发作期与急性期的病人能够及时得到医疗救治,处于稳定期与康复期的病人能够回归社会,在规范管理下也能像正常人一样生活。
根据社区卫生服务中心的管辖范围,配置相对应的康复队伍与康复设备。康复队伍包括跟进患者日常管理的社工、提供行为及心理治疗的心理咨询师、帮助患者复归社会的康复治疗师、管理患者的治疗工作的精神科医生和护士、管辖区域内肇事肇祸病人的民警等人员。康复设备包括社区内日常管理工作使用的平台系统、便于康复队伍人员便携使用的手机APP,便于患者及其家属了解相关信息的手机 APP,用于监管及记录数据的物联设备。
建立以家庭为基础、社区为支撑、
“社会化、综合性、开放式”的精准精防康复模式,坚持
预防、治疗、康复相结合的原则,能够有效帮助患者控制疾病和改善症状,增强患者的药物依从性,降低患者病情复发率、致残率,提高患者自理率,就业率,改善患者的社会功能和生活质量,解决重性精神患者出院后病情波动或反复、病后难以回归社会的问题,给院外精神疾病管理方式提供新思路。
十部委联合发文:20%的医院需开设心理门诊!2020心理服务建设重点任务发布
发布时间:2020-04-30
2020年4月26日,国家卫生健康委、教育部、中国残联等十部委联合印发《全国社会心理服务体系建设试点2020年重点工作任务及增设试点的通知》。
《通知》在加强应对新 冠 肺炎疫情防控、推进心理疏导和社会工作服务等方面颁布了13项重点任务,50%以上的村要设立心理咨询室,20%的二级以上医院需开设精神心理门诊,并增设武汉为全国社会心理服务体系建设新试点地区。
来源:健康中国
2020年试点重点工作包括三方面13项任务:
一、加强组织管理和保障措施。具体任务包括召开领导小组会议,保障试点工作经费,开展多部门联合调研评估,分级分类培育人才和建立人才信息库。
二、继续完善社会心理服务网络。 包括继续搭建 基层社会心理服务平台 ,完善学校、党政机关和企事业单位心理健康服务网络,完善 综合医院心理健康服务 。
三、继续开展社会心理服务。 包括通过多种形式开展科普宣传,加强心理危机干预队伍建设、规范心理援助热线服务,加强各部门各行业心理服务、为新冠肺炎确诊患者及家属等重点人群根据需求提供心理健康服务,完善严重精神障碍患者服务机制,针对当地亟待解决的问题开展一项特色项目。
湖北省武汉市作为受疫情影响最严重地区,亟需开展相关社会心理服务工作,故在现有64个试点的基础上,增设湖北省武汉市为试点地区。
一图读懂:
全国社会心理服务体系建设试点
2020年重点工作任务及增设试点
加强组织管理和保障措施
继续完善社会心理服务网络
(五)继续搭建 基层社会心理服务平台 。试点地区依托基层综治中心或城乡社区综合服务设施等, 在村(社区)建立心理咨询室或社会工作室; 2020年底前,以村(社区)为单位,建成率达 50% 以上。
(六)完善学生心理健康服务网络。试点地区所有高等院校按照师生比不少于1:4000的比例,配备心理健康教育专职教师。 建立心理辅导室的中小学校比例达70%以上。
(七)完善员工心理健康服务网络。 50%的党政机关、企事业单位为员工提供心理健康服务。
(八)完善综合医院心理健康服务。 20%的二级以上综合医院开设精神(心理)门诊。
继续开展社会心理服务
全国社会心理服务体系建设试点地区名单(新增)
|
|
|
|
|
|
编辑观点:
从2014年下半年起,心理健康领域便成为风投重点关注领域,但一直不愠不火。据公开数据显示,至2018年,我国大约有120多万名持二三级证的心理咨询师,但仅仅有3万~4万人从事心理咨询行业的专兼职工作,90%以上的心理咨询师持证而未从业。心理咨询师的人员缺口数量达43万。精神科医师、心理咨询师 供不应求。
疫情增加了大众对心理健康的关注,本次《全国社会心理服务体系建设试点2020年重点工作任务及增设试点的通知》表示,在 2020年底前,将以村(社区)为单位,搭建 基层社会心理服务平台或社会工作室建成率需达 50% 以上,意味着基层心理咨询业务将成为未来潜在的巨大增值空间。
另一方面,近些年以广州为中心”精神心理科医生开诊所“的趋势有所上升,在互联网诊疗发展的大背景下,从传统心理咨询场景向心理治疗的转变过度将进一步加快。
// 来源:健康中国
教育部:学校在开学前后要进行师生身心健康状况摸底
发布时间:2020-04-25
中新网4 月 24 日电 据教育部网站消息,教育部中小学心理健康教育专家指导委员会 24 日发布给全国中小学校新学期加强心理健康教育的指导建议。建议指出,针对受疫情影响产生严重心理问题的个别师生,提供长期专业心理干预、转介和支持服务。
《 指导》中提到:
做好师生 心理健康状况分析 ,制定心理健康教育工作方案 。 疫情对师生心理健康会产生一定负面影响, 学校在开学前后要及时进行师生身心健康状况摸底 ,根据师生的反馈信息,制定有针对性的心理健康教育工作方案。开学前通过在线调查和线上沟通,充分了解全体师生受疫情影响的情况。开学后通过师生自我报告、日常观察、 专业心理评估 等方式,掌握困扰师生的具体压力来源和情绪行为问题。同时,要关注疫情对师生心理健康状况的影响可能存在长期性和隐蔽性,有些心理应激症状会延迟出现,国外疫情形势发展也可能给师生带来心理困扰,进行师生心理健康状况分析时要注意 定期、多次、全面掌握 。
助力学校师生心理服务方案
什么是助力助力学校师生心理服务
助力学校师生心理服务是在新型冠状病毒疫情爆发后,各类学校因疫情均推迟开学时间改为在家网上授课。面对繁重的课业压力与效率不高的学习方式,同学们特别是即将面对中高考的应届毕业生们的升学压力比以往任何一年都更重,他们都承受着巨大的心理压力。为保障学校师生在疫情时期的心理健康,帮助师生排查与疏解因疫情引起的巨大心理压力,为师生提供心理健康测评以及后续的心理健康援助服务。
测评量表
① 儿少心理健康量表(MHS-CA)
|
量表名称 |
题目数量 |
适用人群 |
|
儿少心理健康量表 |
24 |
7--18岁儿童 |
|
量表简介 |
||
|
儿少心理健康量表( MHS-CA )是在借鉴目前国内外儿童心理健康评定研究成果的基础上,按心理测量学原理编制的。量表从 24 个方面观察儿童和青少年的心理健康状况,小学生由父母与孩子共同讨论填写,中学生可以自己填写,也可以与父母讨论填写。 |
||
② 9项健康问卷(PHQ-9)
|
量表名称 |
题目数量 |
适用人群 |
|
9项健康问卷(PHQ-9) |
9 |
16岁及以上人群 |
|
量表简介 |
||
|
9项健康问卷( PHQ-9 )是一个广泛应用于基层医疗单位,评估情感障碍、焦虑障碍以及其他精神障碍的标准化量表。 PHQ-9 是 PHQ 的抑郁评估部分,国外研究表明,使用 PHQ-9 筛查抑郁症效果良好。适用人群: 16 岁及以上人群。 |
||
③ 7项广泛性焦虑障碍量表
|
量表名称 |
题目数量 |
适用人群 |
|
7项广泛性焦虑障碍量表 |
7 |
16岁及以上人群 |
|
量表简介 |
||
|
广泛性焦虑障碍是焦虑障碍的一个亚型, 2006 年美国纽约精神病学研究所 Spitzer 等人研制了 7 条目的广泛性焦虑障碍量表( GAD-7 ),其良好的信度、效度再国外的多项研究中得到了正式,是一种使用简明有效的筛查工具,可以提高临床焦虑障碍识别率。适用人群: 16 岁及以上人群。 |
||
④ 失眠严重指数(ISI)
|
量表名称 |
题目数量 |
适用人群 |
|
失眠严重指数( ISI ) |
7 |
16岁及以上人群 |
|
量表简介 |
||
|
失眠严重指数量表( ISI )是对最近 2 周自我认知失眠症状的自评量表工具,针对性地评估了失眠严重程度,共 7 个条目,简单方便,经验证效度较高,广泛应用于临床研究中。 ISI 包括白天及夜间两部分地失眠测评,作为 DSM-IV 失眠诊断标准之一。适用人群: 16 岁及以上人群 |
||
团测流程
访问医龙心理测评系统云版网站→管理人员注册账号→上传学校营业执照→后台解锁权限→创建心理测评项目→选择心理测评量表及录入被测试人员名单→生成团测二维码→二维码分享给被测试人员→被测试人员手机识别进行心理测评→管理人员访问医龙心理测评系统云版网站获取所有被测试人员心理测评报告结果 / 被测试人员关注微信号(医龙医疗)获取结果。
(以上部分图文来自网络,侵权请联系删除。
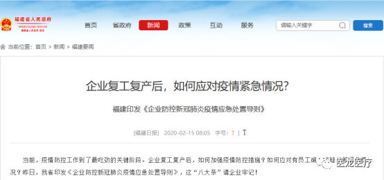
“不负韶华,砥砺前行”——助力中小微企业复工员工心理健康
发布时间:2020-03-06
2 月 19 日,国务院联防联控机制召开新闻发布会 , 中国疾控中心研究员李涛 对恢复正常生产之后的一些健康问题作出了解答。
Q : 员工想到恢复工作之后会有大批人员聚集,有可能出现紧张和焦虑的情绪,对这个问题企业应当如何应对?
A : 中国疾控中心研究员 李涛 :疫情期间复工,很难避免员工出现紧张情绪,所以企业应该有所认识、早做应对。
一是 要结合工作场所,采用多种方式开展新冠肺炎病毒知识的宣传教育,引导员工科学理性认识疫情,要做好个人防护,理解、支持、配合疫情防控工作。
二是 要及时 了解和掌握员工的心理健康状况 ,疏解员工的紧张焦虑情绪,要 开展心理健康服务 ,企业可以设立心理健康的咨询电话,设有医务室的企业,可充分发挥医务室的作用,没有医务室的企业, 可以依托心理健康或者是疾病控制专业机构来为员工提供心理健康服务 。
三是 发现或可能出现群体 心理健康危机的苗头 时,企业应该及时向属地的疫情联防联控机制工作组报告, 采取有效措施 。
针对返岗复工的员工的心理健康状况,各省份陆续出台相关政策,提示企业要关注员工的心理健康状况。
《企业防控新冠肺炎疫情应急处置导则》
助力中小微企业复工员工心理健康服务方案
什么是助力中小微企业复工员工心理健康服务
中小微企业复工员工心理健康服务是在新型冠状病毒疫情爆发后,为维持国家秩序正常运转与保障人民正常生活的企业按时复工,为保障员工在疫情时期的心理健康,帮助员工排查与疏解因疫情引起的巨大心理压力,为员工提供心理健康测评以及后续的心理健康援助服务。
测评量表
① 9 项健康问卷 ( PHQ-9 )
|
量表名称 |
题目数量 |
适用人群 |
|
9项健康问卷(PHQ-9) |
9 |
16岁及以上人群 |
|
量表简介 |
||
|
9项健康问卷( PHQ-9)是一个广泛应用于基层医疗单位,评估情感障碍、焦虑障碍以及其他精神障碍的标准化量表。 PHQ-9是 PHQ的抑郁评估部分,国外研究表明,使用 PHQ-9筛查抑郁症效果良好。适用人群: 16岁及以上人群。 |
||
② 7 项广泛性焦虑障碍量表
|
量表名称 |
题目数量 |
适用人群 |
|
7项广泛性焦虑障碍量表 |
7 |
16岁及以上人群 |
|
量表简介 |
||
|
广泛性焦虑障碍是焦虑障碍的一个亚型, 2006年美国纽约精神病学研究所 Spitzer等人研制了 7条目的广泛性焦虑障碍量表( GAD-7),其良好的信度、效度再国外的多项研究中得到了正式,是一种使用简明有效的筛查工具,可以提高临床焦虑障碍识别率。适用人群: 16岁及以上人群。 |
||
③ 失眠严重指数(ISI )
|
量表名称 |
题目数量 |
适用人群 |
|
失眠严重指数( ISI) |
7 |
16岁及以上人群 |
|
量表简介 |
||
|
失眠严重指数量表( ISI)是对最近 2周自我认知失眠症状的自评量表工具,针对性地评估了失眠严重程度,共 7个条目,简单方便,经验证效度较高,广泛应用于临床研究中。 ISI包括白天及夜间两部分地失眠测评,作为 DSM-IV失眠诊断标准之一。适用人群: 16岁及以上人群 |
||
团测流程
“有我们在,您放心吧”——关爱防疫一线医护心理健康
发布时间:2020-02-29
今年的春节是一个不一样的春节。在春节前期,在武汉,爆发了新型冠状病毒肺炎疫情,医务人员放弃休假,纷纷请战投入到抗击疫情的最前线上。
在新冠肺炎疫情面前,广大医务工作者冲锋在前、无私奉献,舍小家、为大家,在第一线救死扶伤、英勇战斗,时时刻刻在捍卫着人民群众的生命安全和身体健康。
一线防疫医务人员作为这场战役的逆行者,处于对抗新型冠状病毒肺炎的最前线,处理高强度高压力的收治工作,不仅身体上承担巨大的消耗,精神也在时刻紧绷着,承受着巨大的心理压力。
为保护一线医务人员的身心健康,日前,国务院办公厅转发国家卫健委、人力资源和社会保障部、财政部《关于改善一线医务人员工作条件切实关心医务人员身心健康若干措施》的通知,提出七方面措施,为坚决打赢疫情防控阻击战提供有力保障。
这七方面举措包括:改善医务人员工作和休息条件, 维护医务人员身心健康 ,落实医务人员待遇,提高卫生防疫津贴标准,加强对医务人员的人文关怀,创造更加安全的执业环境,弘扬职业精神做好先进表彰工作。
广东医龙医疗作为医疗行业的一份子,钻研于精神康复领域近十年,拥有自主开发的心理测评系统,可以开展完成对大型的团体心理测评任务的工作,为全体医疗机构的一线防疫医护人员及他们的家属提供免费的心理测评的技术支持,实时了解一线医护人员及家属的心理状况,为解决医护人员的后顾之忧提供微薄的帮助。
关爱防疫一线医护计划方案
什么是关爱防疫一线医护计划
测评量表
① 9 项健康问卷 ( PHQ-9 )
|
量表名称 |
题目数量 |
适用人群 |
|
9项健康问卷(PHQ-9) |
9 |
16岁及以上人群 |
|
量表简介 |
||
|
9项健康问卷( PHQ-9)是一个广泛应用于基层医疗单位,评估情感障碍、焦虑障碍以及其他精神障碍的标准化量表。 PHQ-9是 PHQ的抑郁评估部分,国外研究表明,使用 PHQ-9筛查抑郁症效果良好。适用人群: 16岁及以上人群。 |
||
② 7 项广泛性焦虑障碍量表
|
量表名称 |
题目数量 |
适用人群 |
|
7项广泛性焦虑障碍量表 |
7 |
16岁及以上人群 |
|
量表简介 |
||
|
广泛性焦虑障碍是焦虑障碍的一个亚型, 2006年美国纽约精神病学研究所 Spitzer等人研制了 7条目的广泛性焦虑障碍量表( GAD-7),其良好的信度、效度再国外的多项研究中得到了正式,是一种使用简明有效的筛查工具,可以提高临床焦虑障碍识别率。适用人群: 16岁及以上人群。 |
||
③ 失眠严重指数(ISI )
|
量表名称 |
题目数量 |
适用人群 |
|
失眠严重指数( ISI) |
7 |
16岁及以上人群 |
|
量表简介 |
||
|
失眠严重指数量表( ISI)是对最近 2周自我认知失眠症状的自评量表工具,针对性地评估了失眠严重程度,共 7个条目,简单方便,经验证效度较高,广泛应用于临床研究中。 ISI包括白天及夜间两部分地失眠测评,作为 DSM-IV失眠诊断标准之一。适用人群: 16岁及以上人群 |
||
团测流程
“有我们在,您放心吧”——关爱防疫一线医护计划方案
发布时间:2020-02-18
背景
政策
《关于改善一线医务人员工作条件切实关心医务人员身心健康的若干措施》
关爱防疫一线医护计划方案
什么是关爱防疫一线医护计划
测评量表
① 9 项健康问卷 ( PHQ-9 )
|
量表名称 |
题目数量 |
适用人群 |
|
9项健康问卷(PHQ-9) |
9 |
16岁及以上人群 |
|
量表简介 |
||
|
9项健康问卷( PHQ-9)是一个广泛应用于基层医疗单位,评估情感障碍、焦虑障碍以及其他精神障碍的标准化量表。 PHQ-9是 PHQ的抑郁评估部分,国外研究表明,使用 PHQ-9筛查抑郁症效果良好。适用人群: 16岁及以上人群。 |
||
② 7 项广泛性焦虑障碍量表
|
量表名称 |
题目数量 |
适用人群 |
|
7项广泛性焦虑障碍量表 |
7 |
16岁及以上人群 |
|
量表简介 |
||
|
广泛性焦虑障碍是焦虑障碍的一个亚型, 2006年美国纽约精神病学研究所 Spitzer等人研制了 7条目的广泛性焦虑障碍量表( GAD-7),其良好的信度、效度再国外的多项研究中得到了正式,是一种使用简明有效的筛查工具,可以提高临床焦虑障碍识别率。适用人群: 16岁及以上人群。 |
||
③ 失眠严重指数(ISI )
|
量表名称 |
题目数量 |
适用人群 |
|
失眠严重指数( ISI) |
7 |
16岁及以上人群 |
|
量表简介 |
||
|
失眠严重指数量表( ISI)是对最近 2周自我认知失眠症状的自评量表工具,针对性地评估了失眠严重程度,共 7个条目,简单方便,经验证效度较高,广泛应用于临床研究中。 ISI包括白天及夜间两部分地失眠测评,作为 DSM-IV失眠诊断标准之一。适用人群: 16岁及以上人群 |
||
团测流程
“不负韶华,砥砺前行”——助力中小微企业复工员工心理健康服务方案
发布时间:2020-02-18
背景
政策
福建印发《企业防控新冠肺炎疫情应急处置导则》
助力中小微企业复工员工心理健康服务方案
什么是助力中小微企业复工员工心理健康服务
测评量表
① 9 项健康问卷 ( PHQ-9 )
|
量表名称 |
题目数量 |
适用人群 |
|
9项健康问卷(PHQ-9) |
9 |
16岁及以上人群 |
|
量表简介 |
||
|
9项健康问卷( PHQ-9)是一个广泛应用于基层医疗单位,评估情感障碍、焦虑障碍以及其他精神障碍的标准化量表。 PHQ-9是 PHQ的抑郁评估部分,国外研究表明,使用 PHQ-9筛查抑郁症效果良好。适用人群: 16岁及以上人群。 |
||
② 7 项广泛性焦虑障碍量表
|
量表名称 |
题目数量 |
适用人群 |
|
7项广泛性焦虑障碍量表 |
7 |
16岁及以上人群 |
|
量表简介 |
||
|
广泛性焦虑障碍是焦虑障碍的一个亚型, 2006年美国纽约精神病学研究所 Spitzer等人研制了 7条目的广泛性焦虑障碍量表( GAD-7),其良好的信度、效度再国外的多项研究中得到了正式,是一种使用简明有效的筛查工具,可以提高临床焦虑障碍识别率。适用人群: 16岁及以上人群。 |
||
③ 失眠严重指数(ISI )
|
量表名称 |
题目数量 |
适用人群 |
|
失眠严重指数( ISI) |
7 |
16岁及以上人群 |
|
量表简介 |
||
|
失眠严重指数量表( ISI)是对最近 2周自我认知失眠症状的自评量表工具,针对性地评估了失眠严重程度,共 7个条目,简单方便,经验证效度较高,广泛应用于临床研究中。 ISI包括白天及夜间两部分地失眠测评,作为 DSM-IV失眠诊断标准之一。适用人群: 16岁及以上人群 |
||
团测流程
“少年强,则中国强”——助力学校师生心理服务方案
2020-02-18
背景
政策
《关于做好2020年春季学期延迟开学工作的通知
》
助力学校师生心理服务方案
什么是助力助力学校师生心理服务
测评量表
① 儿少心理健康量表(MHS-CA)
|
量表名称 |
题目数量 |
适用人群 |
|
儿少心理健康量表 |
24 |
7--18岁儿童 |
|
量表简介 |
||
|
儿少心理健康量表( MHS-CA)是在借鉴目前国内外儿童心理健康评定研究成果的基础上,按心理测量学原理编制的。量表从 24个方面观察儿童和青少年的心理健康状况,小学生由父母与孩子共同讨论填写,中学生可以自己填写,也可以与父母讨论填写。 |
||
② 9 项健康问卷 ( PHQ-9 )
|
量表名称 |
题目数量 |
适用人群 |
|
9 项健康问卷(PHQ-9 ) |
9 |
16岁及以上人群 |
|
量表简介 |
||
|
9项健康问卷( PHQ-9)是一个广泛应用于基层医疗单位,评估情感障碍、焦虑障碍以及其他精神障碍的标准化量表。 PHQ-9是 PHQ的抑郁评估部分,国外研究表明,使用 PHQ-9筛查抑郁症效果良好。适用人群: 16岁及以上人群。 |
||
③ 7 项广泛性焦虑障碍量表
|
量表名称 |
题目数量 |
适用人群 |
|
7项广泛性焦虑障碍量表 |
7 |
16岁及以上人群 |
|
量表简介 |
||
|
广泛性焦虑障碍是焦虑障碍的一个亚型, 2006年美国纽约精神病学研究所 Spitzer等人研制了 7条目的广泛性焦虑障碍量表( GAD-7),其良好的信度、效度再国外的多项研究中得到了正式,是一种使用简明有效的筛查工具,可以提高临床焦虑障碍识别率。适用人群: 16岁及以上人群。 |
||
④ 失眠严重指数(ISI )
|
量表名称 |
题目数量 |
适用人群 |
|
失眠严重指数( ISI) |
7 |
16岁及以上人群 |
|
量表简介 |
||
|
失眠严重指数量表( ISI)是对最近 2周自我认知失眠症状的自评量表工具,针对性地评估了失眠严重程度,共 7个条目,简单方便,经验证效度较高,广泛应用于临床研究中。 ISI包括白天及夜间两部分地失眠测评,作为 DSM-IV失眠诊断标准之一。适用人群: 16岁及以上人群 |
||
团测流程
新型冠状病毒疫情,关注疫情时期的心理健康!
发布时间:2020-02-01
新型冠状病毒肺炎的侵袭,全国群众每天都在关心着各种新闻报道、实时数据、救援信息内容,时刻关注着关乎生命的疫情动态,使得神经紧张,担心灾难降临,难免会产生焦虑和恐慌的感受,出现一些与平常不一样的心理、行为反应。
|
|
正常人群 |
疑似感染人群 |
确诊感染人群 |
|
情绪 |
担心会被感染,出现紧张、焦虑、恐惧情绪,也可能变得情绪不稳定,容易激惹,甚至出现对传染来源、对政府、对干预措施的抱怨、愤怒情绪等。 |
迫切需要治疗和关注的渴望,情绪变得过分焦虑、紧张;对疾病加重、死亡的恐惧;对自己的行为感觉到后悔、自责;对疾病过度担心和绝望而引发抑郁或者情绪不稳定、激惹。 |
得知病情时的震惊和恐惧;之后对病情加重、对死亡的恐惧;对自己的行为感觉到后悔、自责;抑郁、感到对生命的绝望;愤怒、惊恐;也可能会表现淡漠。 |
|
躯体 |
不自主心慌、胸闷、头痛,容易出汗,总是感觉心里不踏实、身体各种不舒服,容易疲倦、食欲下降、睡眠变差,甚至出现血压升高、月经周期紊乱等情况。 |
由于疾病原因,在原有症状的基础上可能出现更多的症状或原有症状加重,还可表现出恶心、呕吐、失眠、尿频、便秘等症状。 |
在原有症状的基础上出现更多的症状,更加虚弱;出现发作性心慌、胸闷,有些甚至伴有濒死感;整夜失眠;惊跳反应、饮食更进一步减少或者明显增加等。 |
|
认知 |
总害怕被感染,对身体各种感觉特别关注,并将身体的各种不舒服与“疫情”联系起来。觉得生活中充满各种各样的危险并随时可能发生、生命如此脆弱、难以相信他人和世界等。 |
思维出现明显的偏执和绝对化、灾难化,难以听从别人的意见,变得敏感、好猜疑;注意能力下降,控制不住反复回忆过去的一些行为,对疾病进行否认;对生病、对社会、对生命觉得不公平。 |
对病情或疾病的否认;觉得生命不公平;记忆力、注意力下降、意识程度下降。 |
|
行为 |
逃避、回避一些信息或者场景,或者反复去查看疫情的进展消息,行为变得冲动,经常发脾气;开始饮酒、吸烟,或者饮酒、吸烟增加等,甚至违反社会规则的行为。 |
逃避医生的检查和救治、不愿听从医嘱;对身体过分关注;反复要求医学检查;服用大量的药物;对家人或其他人要求苛刻;过分的依赖家人、医生;出现冲动行为,表现谩骂、侮辱他人、违反规则等。 |
对家人更加依赖,变得沉默寡言,甚至开始与家人告别等;或者逃避治疗,冲动伤人、毁物等。 |
注:上述各人群的表现不是独立出现的,而是相互影响,共同出现的。
我们在面对压力时,适度的焦虑有助于渡过危机,但过度的焦虑会使人行为失当,恐惧也在这些不当行为中迅速蔓延开来,造成人群的恐慌。那么面对疫情时,我们应该怎么正确调节心理,并理性应对呢?
一、行动上理性应对
1.正常作息、保证饮食和睡眠,适当运动和娱乐是维持自己身心稳定的基本条件——保护易感人群。
2.戴口罩、勤洗手、少聚集、多通风可有效减少病毒的传播——切断传播途径。
3.如有潜在接触史,需留意自己的症状,必要时自我隔离(目前资料最长潜伏期14天),积极就诊,已经有网络就诊及义诊平台开放(新型肺炎义诊平台如微医、阿里健康等)——隔离传染源。
4.不造谣不传谣不信谣,相信官方权威信息和科学知识。
二、心理上自我调节
1.不要盲目恐慌焦虑。很多时候恐惧和焦虑并不是因为信息缺乏,而是信息过载,不断更新的信息也在不停拨动我们的神经,如果你属于容易焦虑的人,建议适当与网络进行“隔离”,切勿轻易相信未经核实的信息,以免给自己心理带来压力,适时放松一下,做自己开心的事情。
2.对战胜病毒有信心。资料显示,各方应对新型冠状病毒,无论是病毒确认、指南形成,还是纳入传染病立法和执行、疫情通报,响应速度都远远快于2003年SARS。同时,疫情出现以来,各界都以各种形式支援抗击新型冠状病毒,前线和后援力量强大。因此,不要过分忧虑疫情能否得到控制,我们完全有信心战胜病毒,疑似感染及确诊感染人员均能得到妥善救治。
3.少点指责抱怨,多点理解支持。面对疫情,我们都难以独善其身,情急之下可能会出现指责抱怨情绪,我们允许自己这样,因为这是一种自我保护反应。但当你回过神来,请及时与周围人联结,支持在疫区一线奋战的人们,关心保护家人和朋友,因为只有团结作战,才能有最终的胜利。当我们认为自己无能,后悔和自责时,请原谅自己,因为危机中,犯错是难免的,原谅自己,才能重启智慧。
4.正确识别生理和情绪上的不适。没有感染肺炎的人,也可能会出现心身不良反应,表现为失眠、食欲差、心慌、头昏头痛等,也可以表现为情绪不稳定、容易发怒、注意力不能集中等,不良反应较轻时可自我调整,当反应严重时可寻求专业的心理援助。
以上部分图文来自:精神卫生686、惠州市第二人民医院,如侵权请联系删除。
《中国职场女性心理健康绿皮书》发布,关注职场女性心理健康
发布时间:2020-01-04
2019年 12月 1日,清华大学国际传播研究中心和澳佳宝研究院联合发布了 2019年《中国职场女性心理健康绿皮书》。
《绿皮书》指出,中国职场女性心理问题呈现普遍化和年轻化趋势, 逾八成职场女性在过去一年中都面临 焦虑和抑郁问题的困扰,80、 90后尤甚;
《中国职场女性心理健康绿皮书》发布仪式
《绿皮书》指出, 职场女性心理问题呈普遍化和年轻化趋势,90 后尤其值得重视 。 工作、经济压力和外貌成为职场女性心理问题最主要的三大来源,而包括 熬夜、移动电子设备过度使用等现代生活方式也给职场女性心理健康问题造成了隐患。
《绿皮书》指出, 约 85% 的职场女性在过去一年中曾出现过焦虑或抑郁的症状 ,其中 约三成女性 “ 时不时感到焦虑和抑郁 ” , 7% 的女性甚至表示自己 “ 总是处于焦虑或抑郁状态 ” 。
就最近三个月而言, 约九成的职场女性均出现过一些不同程度的 “ 负面 ” 情感、心理和躯体症状 。例如, 近半数的职场女性表示自己在最近三个月中 易怒、易着急,或者是 感到烦乱或害怕;
四成 左右的职场女性则感觉自己有 衰弱和疲乏感,或者 闷闷不乐、情绪低沉;此外,还有 超过三分之一的职场女性因头痛、颈痛、背痛而苦恼。 不同年龄群体的中国职场女性普遍存在不同程度的焦虑或抑郁症状。
《绿皮书》还指出,绝大多数职场女性在孕产期出现抑郁情况,其中产后抑郁最为普遍。而在调节方式方面,职场女性心理问题主要依赖自我调节,较少寻求心理专业人士的帮助。
医龙医疗 积极投身于社会公益援助服务, 打造公益 心理健康服务方案。
服务方案流程:
心理测评: 为 职场女性及孕产期女性 进行心理测评,初步了解其心理健康状况,筛查出需要干预 或 帮助的人群,同时给予针对性的心理建议。
↓
个体咨询: 对筛查出存在心理问题的女性进行针对性的个体心理咨询, 探寻诱发心理问题的根源 ,教授调试心理状态的方法 ,帮助恢复到最佳状态 。
↓
团体辅导: 对存在同类心理问题的女性进行团体心理辅导,让团体中的人在群体中感受、观察、学习、体验,调整和改善与他人的关系,学习新的态度与行为方式,激发个体潜能,增强适应能力。
↓
心理健康大讲堂 : 通过心理健康大讲堂,宣传心理知识, 引导正确看待职业压力 ,学会疏导情绪、释放压力的方法。
重磅!《健康中国行动——儿童青少年心理健康行动方案(2019—2022年)》印发
发布时间:2019-12-28
关于印发健康中国行动——儿童青少年心理健康行动方案(2019—2022年)的通知
国卫疾控发〔2019〕63号
各省、自治区、直辖市及新疆生产建设兵团卫生健康委、宣传部、文明办、网信办、教育厅(委、局)、民政厅(局)、财政厅(局)、广播电视局、妇儿工委办公室、共青团、妇联、关工委:
为贯彻落实《国务院关于实施健康中国行动的意见》,推进《健康中国行动(2019—2030年)》心理健康促进行动、中小学健康促进行动实施,进一步加强儿童青少年心理健康工作,促进儿童青少年心理健康和全面素质发展,我们联合制定了《健康中国行动——儿童青少年心理健康行动方案(2019—2022年)》(可从国家卫生健康委网站下载)。现印发给你们,请认真贯彻落实。
国家卫生健康委
中宣部
中央文明办
中央网信办
教育部
民政部
财政部
国家广电总局
国务院妇儿工委办公室
共青团中央
全国妇联
中国关工委
2019年12月18日
——儿童青少年心理健康行动方案(2019—2022年)
一、行动目标
二、具体行动
三、保障措施
一图读懂: 健康中国行动——儿童青少年心理健康行动方案(2019—2022年)
《健康中国行动——儿童青少年心理健康行动方案(2019—2022年)》要点解读
一、文件出台背景
二、关于行动目标
三、关于具体行动
四、关于保障措施
以上图文来源于:健康中国,如有侵权请联系删除。
医龙医疗 积极投身于社会公益援助服务, 打造学生 心理健康服务方案。
服务方案流程:
心理测评: 为 学生及教师 进行心理测评,初步了解其心理健康状况,筛查出需要干预 或 帮助的人群 ,如具有暴力倾向、人际交往障碍、存在不良行为等的人群 。
↓
个体咨询: 对筛查出存在心理问题的人进行针对性的个体心理咨询, 探寻诱发心理问题的根源 ,教授调试心理状态的方法 ,纠正不良行为,帮助恢复社会功能 。
↓
团体辅导: 对存在同类心理问题的人进行团体心理辅导,让团体中的人在群体中感受、观察、学习、体验,调整和改善与他人的关系,学习新的态度与行为方式,激发个体潜能,增强适应能力。
↓
心理健康大讲堂 : 通过心理健康大讲堂,宣传心理知识,增强防范意识和法律 观念, 引导树立正确的 人际交往方式 ,学会疏导情绪、释放压力。
浙江出台《浙江省精神卫生条例》,心理健康服务提档升级
发布时间:2019-12-09
精神疾病负担在疾病总负担中居第一位,约占疾病总负担的20%。精神卫生既是民生问题,也是影响经济社会发展的重大公共卫生问题和社会问题。为进一步提高公众心理健康水平、保障精神障碍患者治疗和康复、促进精神卫生事业发展,浙江出台《浙江省精神卫生条例》,2019年12月1日起施行。条例共三十条,包括政府责任落实、服务体系建设、心理健康促进、预防治疗康复、保障措施等内容。
将心理健康体检纳入体检常规项目
条例在全国率先将心理健康体检纳入体检常规项目。强化特殊群体心理服务,特别规定对处于职业发展特定时期或在特殊岗位工作的职工,应当有针对性地开展心理援助。
2020年将实现全省统一的二十四小时心理援助热线
条例规定应当设立全省统一的二十四小时心理援助热线和心理健康互联网服务平台,为社会公众提供心理健康咨询、心理危机干预等服务。截止2019年10月底,全省共有 12条市级、29条县级热线。
明确用人单位对职工的心理健康教育服务责任
条例要求,机关、团体、企业事业单位和其他组织应当创造有益于职工身心健康的工作环境,重视本单位职工的心理健康,加强心理健康教育和服务;对处于职业发展特定时期、在特殊岗位工作或者经历突发事件的职工,应当有针对性地开展心理援助。
落实学校对学生的心理健康教育职责
各级各类学校应当把心理健康教育纳入教学内容,开设心理健康教育课程,开展学生心理健康促进和精神障碍预防工作。其中,高等院校应当设立心理健康教育和咨询机构,配备专职心理健康教育教师;中等专业学校、技工学校和中小学校应当设立心理辅导机构,配备专职或者兼职心理健康教育教师、辅导人员。
对严重精神障碍患者监护人予以补助
条例明确政府应当通过看护补贴等方式,对生活困难的严重精神障碍患者家庭和履行监护职责的严重精神障碍患者监护人予以补助。要求严重精神障碍患者监护人的所在单位为监护人履行监护职责提供帮助,可以通过实行弹性工时制度、给予必要的陪护时间等方式为其看护、照料患者提供便利。
更多详情可以关注条例全文,链接如下:http://www.zjrd.gov.cn/dflf/fggg/201909/t20190927_87840.html
期待全国各地更多惠民政策出台,让更多群众获益~
国家精神卫生项目办公室
北京大学第六医院公事部
以上图文来源于:精神卫生686,如有侵权请联系删除。
建设心理健康企业——《关于推进健康企业建设的通知》
发布时间:2019-11-07
关于推进健康企业建设的通知
发布时间:2019-11-04
来源: 规划发展与信息化司
全爱卫办发〔2019〕3 号
各省、自治区、直辖市及新疆生产建设兵团爱卫办、卫生健康委、工信委(经信委、厅)、生态环境厅(局)、工会、团委、妇联,中国疾病预防控制中心:
为贯彻党的十九大和十九届二中、三中全会及全国卫生与健康大会精神,落实《中华人民共和国职业病防治法》《“健康中国2030”规划纲要》《关于实施健康中国行动的意见》《关于开展健康城市健康村镇建设的指导意见》等要求,深入开展健康城市健康村镇建设,促进健康“细胞”建设广泛开展,我们组织制定了《健康企业建设规范(试行)》,现印发给你们,请结合实际参照执行。同时,就做好有关工作提出如下要求:
一、加强组织领导
健康企业建设坚持党委政府领导、部门统筹协调、企业负责、专业机构指导、全员共建共享的指导方针,按照属地化管理、自愿参与的原则,面向全国各级各类企业开展,具体管理办法由各省级爱卫会结合本地实际研究制订。地方各级爱卫会要充分发挥政府议事协调机构的统筹协调作用,把健康企业建设纳入健康城市健康村镇建设的总体部署,确定推进本地健康企业建设的具体工作举措,明确有关部门职责分工,加强协调配合,形成工作合力。各级爱卫会办公室具体承担好部门协调、信息沟通、指导检查等工作。卫生健康部门负责做好卫生与健康服务技术指导,开展职业病防治和职业健康有关工作,加强健康教育和健康知识普及。工业和信息化部门要发挥行业管理作用,促进企业积极参与。生态环境部门负责监督管理影响劳动者健康的生态环境问题。工会要积极配合有关部门,宣传健康企业理念,倡导劳动者积极参与,维护劳动者相关权益,促进健康文化,和谐劳动关系。共青团、妇联要维护好团员、青年和妇女等劳动者的健康权益。
二、强化技术支撑
各地要充分发挥专业技术机构和专家作用,为健康企业建设的政策制定、标准研制、师资培训、考核评估、经验总结等提供专业技术支撑。全国爱卫办委托中国疾病预防控制中心职业卫生与中毒控制所作为全国健康企业建设技术指导单位。各地要结合实际,委托符合条件的专业技术机构承担健康企业建设的技术指导工作,参照《健康企业建设规范(试行)》要求,定期对建设效果进行评估,不断完善健康企业建设的举措。
三、广泛宣传动员
各地爱卫办要会同有关部门,充分利用电视、报纸等传统媒体和微博、微信等新媒体,加强对健康企业建设工作的政策宣传,对健康企业建设的好做法、好经验进行总结和报道,推动全社会关心、关注、支持健康企业建设。全国爱卫办将会同有关部门,对各地健康企业建设的示范典型进行经验推广和交流,带动全国健康企业建设工作全面深入开展。
附件:健康企业建设规范(试行)
全国爱卫办 国家卫生健康委 工业和信息化部
生态环境部 全国总工会 共青团中央
全国妇联
2019年10月21日
(信息公开形式:主动公开)
健康企业建设规范(试行)
健康企业是健康“细胞”的重要组成之一,通过不断完善企业管理制度,有效改善企业环境,提升健康管理和服务水平,打造企业健康文化,满足企业员工健康需求,实现企业建设与人的健康协调发展。健康企业建设坚持党委政府领导、部门统筹协调、企业负责、专业机构指导、全员共建共享的指导方针,按照属地化管理、自愿参与的原则,面向全国各级各类企业开展。
第一章 建立健全管理制度
第一条 企业成立健康企业建设工作领导小组。制定健康企业工作计划,明确部门职责并设专兼职人员负责健康企业建设工作。鼓励企业设立健康企业建设专项工作经费,专款专用。
第二条 结合企业性质、作业内容、劳动者健康需求和健康影响因素等,建立完善与劳动者健康相关的各项规章制度,如劳动用工制度、职业病防治制度、建设项目职业病防护设施“三同时”管理制度、定期体检制度、健康促进与教育制度等。保障各项法律法规、标准规范的贯彻执行。
第三条 规范企业劳动用工管理,依法与劳动者签订劳动合同,明确劳动条件、劳动保护和职业病危害防护措施等内容,按时足额缴纳工伤保险保费。鼓励企业为员工投保大病保险。
第四条 完善政府、工会、企业共同参与的协商协调机制,构建和谐劳动关系。采取多种措施,发动员工积极参与健康企业建设。
第二章 建设健康环境
第五条 完善企业基础设施,按照有关标准和要求,为劳动者提供布局合理、设施完善、整洁卫生、绿色环保、舒适优美和人性化的工作生产环境,无卫生死角。
第六条 废气、废水、固体废物排放和贮存、运输、处理符合国家、地方相关标准和要求。
第七条 开展病媒生物防制,鼠、蚊、蝇、蟑螂等病媒生物密度得到有效控制,符合国家卫生标准和要求。
第八条 工作及作业环境、设备设施应当符合工效学要求和健康需求。工作场所采光、照明、通风、保温、隔热、隔声、污染物控制等方面符合国家、地方相关标准和要求。
第九条 全面开展控烟工作,打造无烟环境。积极推动室内工作场所及公共场所等全面禁烟,设置显著标识,企业内无烟草广告和促销。
第十条 加强水质卫生管理,确保生活饮用水安全。
第十一条 企业内部设置的食堂应当符合《食品安全法》相关规定要求,达到食品安全管理等级B级以上;未设置食堂的,就餐场所不能与存在职业性有害因素的工作场所相毗邻,并应当设置足够数量的洗手设施。
第十二条 厕所设置布局合理、管理规范、干净整洁。
第十三条 落实建设项目职业病防护设施“三同时”(同时设计、同时施工、同时投入生产和使用)制度,做好职业病危害预评价、职业病防护设施设计及竣工验收、职业病危害控制效果评价。
第三章 提供健康管理与服务
第十四条 鼓励依据有关标准设立医务室、紧急救援站等,配备急救箱等设备。企业要为员工提供免费测量血压、体重、腰围等健康指标的场所和设施。
第十五条 建立企业全员健康管理服务体系,建立健康检查制度,制定员工年度健康检查计划,建立员工健康档案。设立健康指导人员或委托属地医疗卫生机构开展员工健康评估。
第十六条 根据健康评估结果,实施人群分类健康管理和指导,降低职业病及肥胖、高血压、糖尿病、高脂血症等慢性病患病风险。
第十七条 制订防控传染病、食源性疾病等健康危害事件的应急预案,采取切实可行措施,防止疾病传播流行。
第十八条 鼓励设立心理健康辅导室。制订并实施员工心理援助计划,提供心理评估、心理咨询、教育培训等服务。
第十九条 组织开展适合不同工作场所或工作方式特点的健身活动。完善员工健身场地及设施,开展工间操、眼保健操等工作期间劳逸结合的健康运动。
第二十条 落实《女职工劳动保护特别规定》,加强对怀孕和哺乳期女职工的关爱和照顾。积极开展婚前、孕前和孕期保健,避免孕前、孕期、哺乳期妇女接触有毒有害物质和放射线。将妇科和乳腺检查项目纳入女职工健康检查。企业应当根据女职工的需要按规定建立女职工卫生室、孕妇休息室、哺乳室、母婴室等设施。
第二十一条 企业主要负责人和职业卫生管理人员应当遵守职业病防治法律、法规,依法组织本单位的职业病防治工作。建立健全职业卫生管理制度、操作规程、职业卫生档案和工作场所职业病危害因素监测及评价制度,实施工作场所职业病危害因素日常监测和定期检测、评价。
第二十二条 对存在或者产生职业病危害的工作场所设置警示标识和中文警示说明。对产生严重职业病危害的工作岗位,应当设置职业病危害告知卡。对可能导致急性职业损伤的有毒、有害工作场所,应当设置报警装置,配置现场急救用品、冲洗设备、应急撤离通道和必要的泄险区。建立、健全职业病危害事故应急救援预案。
第二十三条 建立完善职业健康监护制度,对从事接触职业病危害作业的劳动者进行上岗前、在岗期间和离岗时的职业健康检查。规范建立职业健康监护档案并定期评估,配合做好职业病诊断与鉴定工作。妥善安置有职业禁忌、职业相关健康损害和患有职业病的员工,保护其合法权益。依法依规安排职业病病人进行治疗、康复和定期检查。对从事接触职业病危害的作业的劳动者,给予适当岗位津贴。
第二十四条 优先采用有利于防治职业病和保护劳动者健康的新技术、新工艺、新设备、新材料,逐步替代职业病危害严重的技术、工艺、设备、材料。
第二十五条 企业主要负责人、职业卫生管理人员接受职业卫生培训。对劳动者进行上岗前的职业卫生培训和在岗期间的定期职业卫生培训,普及职业卫生知识,增强职业病防范意识和能力。
第四章 营造健康文化
第二十六条 通过多种传播方式,广泛开展健康知识普及,倡导企业员工主动践行合理膳食、适量运动、戒烟限酒等健康生活方式。积极传播健康先进理念和文化,鼓励员工率先树立健康形象,鼓励评选“健康达人”,并给予奖励。
第二十七条 定期组织开展传染病、慢性病和职业病防治及心理健康等内容的健康教育活动,提高员工健康素养。
第二十八条 定期对食堂管理和从业人员开展营养、平衡膳食和食品安全相关培训。
第二十九条 关爱员工身心健康,构建和谐、平等、信任、宽容的人文环境。采取积极有效措施预防和制止工作场所暴力、歧视和性骚扰等。
第三十条 切实履行社会责任,积极参与无偿献血等社会公益活动。
《关于开展健康企业建设的通知》政策解读
发布时间:2019-11-07
《关于开展健康企业建设的通知》政策解读
发布时间: 2019-11-04 来源: 规划发展与信息化司
近日,全国爱卫办、国家卫生健康委、工业和信息化部、生态环境部、全国总工会、共青团中央、全国妇联联合印发《关于开展健康企业建设的通知》(以下简称《通知》)和《健康企业建设规范(试行)》(以下简称《规范》),现将有关要点解读如下。
问:文件制订的背景是什么?
近年来,各地、各部门有效落实《职业病防治法》,推动企业落实用人单位主体责任,创造有益于劳动者健康的工作环境,取得显著进展。但随着我国经济由高速增长转向高质量发展,伴随工业化、城镇化、人口老龄化,职业性疾病谱、生态环境、生活方式的不断变化,带来了新的职业健康问题。劳动者的健康面临多重疾病威胁并存、多种健康影响因素交织的复杂局面。
习近平总书记在全国卫生与健康大会上指出,要深入开展健康城市和健康村镇建设,形成健康社区、健康村镇、健康单位、健康学校、健康家庭等建设广泛开展的良好局面。《“健康中国2030”规划纲要》《国务院关于进一步加强新时期爱国卫生工作的意见》《全国爱卫会关于开展健康城市健康村镇建设的指导意见》中对开展健康社区、健康单位和健康家庭等健康“细胞”建设提出明确要求。
为践行“大卫生、大健康”理念,指导企业有效落实维护员工健康的主体责任,打造良好的企业文化,全方位、全周期保障劳动者身心健康,为实施健康中国战略奠定坚实基础,全国爱卫办会同多部门单位,组织起草了文件。
问:健康企业建设如何实施?
健康企业建设坚持党委政府领导、部门统筹协调、企业负责、专业机构指导、全员共建共享的指导方针,按照属地化管理、自愿参与的原则,面向全国各级各类企业开展。考虑到各地情况不同,东中西、大中小企业的关注点不同,在国家层面制定导向性规范,具体管理办法由各省级爱卫会结合本地实际研究制订。为确保此项工作落实,《通知》明确了爱卫会办公室及卫生健康、工业和信息化、生态环境、工会、共青团和妇联等部门的职责分工,要求各地强化技术支撑,委托符合条件的专业技术机构承担健康企业建设的技术指导,定期对建设效果进行评估,不断完善健康企业建设的举措,同时广泛宣传动员,推动全社会关心、关注、支持健康企业建设。下一步,全国爱卫办将按照分工会同相关部门和专业技术机构,做好对各地的技术指导,积极推进建设工作,并在探索的过程当中,宣传推广好的典型案例,根据各地工作开展情况,适时修订完善《规范》。
问:为深入开展健康企业建设,文件提出了哪些重点任务?
为指导各地开展好健康企业建设,《规范》中明确了企业重点落实的四方面工作任务:
一是建立健全管理制度。制定健康企业工作计划,结合企业性质、作业内容、劳动者健康需求和健康影响因素等,建立完善与劳动者健康相关的各项规章制度,规范企业劳动用工管理。
二是建设健康环境。完善企业基础设施,为劳动者提供布局合理、设施完善、整洁卫生、绿色环保、舒适优美和人性化的工作生产环境。积极开展控烟工作,打造无烟环境。落实建设项目职业病防护设施“三同时”制度,做好职业病危害预评价、职业病防护设施设计及竣工验收、职业病危害控制效果评价。
三是提供健康管理与服务。鼓励依据有关标准设立医务室、紧急救援站等,配备急救箱等设备。建立劳动者健康管理服务体系,实施人群分类健康管理和指导。制定应急预案,防止传染病等传播流行。制定并实施员工心理援助计划,提供心理咨询等服务。组织开展适合不同工作场所或工作方式特点的健身活动。落实《女职工劳动保护特别规定》。依法依规开展职业病防治工作。
四是营造健康文化。广泛开展职业健康、慢性病防治、传染病防控和心理健康等健康知识宣传教育活动,提高员工健康素养。关爱员工身心健康,构建和谐、平等、信任、宽容的人文环境。切实履行社会责任。
问:健康企业建设与职业病防治的关系是什么?
职业病防治是为了预防、控制和消除职业病危害,防治职业病,保护劳动者健康及其相关权益开展的工作。健康企业建设从场所的角度出发,以建立健全管理制度、建设健康环境、提供健康管理与服务、营造健康文化等方面为主要内容,多角度、多维度开展,保障劳动者身心健康。健康企业建设不仅关注职业病防治,更关注影响职业人群健康的因素,包括但不限于职业病防治,包括但不限于传统职业病防治所关注的工业企业,还面向农业企业、商业企业、交通运输企业和服务企业等。
问:国外开展健康企业建设相关工作的情况?
世界卫生组织2010 年出版了《健康工作场所行动模式: 供用人单位、劳动者、政策制定者和实践者使用》,为工作场所健康保护和促进提出了一个全球性的框架。
加拿大制定了《健康企业标准BNQ9700-800》,包括一系列工作场所健康促进行动方案,通过认证的方式鼓励企业建设健康企业,帮助工人养成健康生活方式,打造健康环境,保护工人健康。
美国在2010年提出了“工人全面健康行动”,通过完善职业健康安全相关政策、设置专项活动和员工共同参与等方面共同努力达到职业健康安全一体化,以提升员工的幸福感。
欧洲的健康工作场所建设关注的是更广泛的工作场所健康决定因素。“欧洲工作场所健康促进网络”发布了《工作场所健康促进质量标准》及配套工具,发表了《工作场所健康促进卢森堡宣言》等涉及心理健康、慢性病防治的一系列文件,并发起了一系列工作场所健康促进主题活动,为促进职业人群大健康提供了政策倡导、技术指南和良好实践。
日本发布了《工作场所工人全面健康促进指针》,广泛推行工作场所全面健康促进,包括健康测定、运动指导、心理保健、营养指导、保健指导等。要求企业结合实际情况执行,以保障和促进员工健康。
我国的健康企业建设是国际工作场所健康促进理论和世界卫生组织健康城市理念在中国的良好实践与融合,对于保障和促进劳动者的身心健康,推动健康中国建设具有重要意义。
一图读懂:推进健康企业建设的通知及建设规范(试行)
发布时间:2019-11-07
广东医龙医疗——请战书
发布时间:2020-02-18
广东医龙医疗科技有限公司
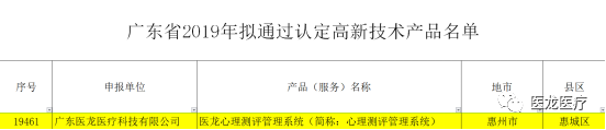
恭喜医龙入选广东省高新技术产品
发布时间:2019-12-09
恭喜医龙自主研发产品——医龙心理测评系统
入选广东省高新技术产品
文件如下:
入选名单:
医龙心理测评云测平台流程
发布时间:2019-11-06
量表清单
系统内置量表近200个,共包括21个类别,分别为: 含4个刘仁刚博士自主研发的独家量表、儿童心理行为评定、个性与气质测验、婚姻家庭测验、精神障碍评定、情绪评定、人格测验、认知状况评定、社会适应与人际交往评定、生存和生活质量评定、生活能力评定、生活事件与应对方式评定、睡眠状况评定、心理健康测验、性格测试、性心理与性功能评定、学生心理与行为评定、烟酒与药物依赖评定、职业评定、智力测验、自我评定。
|
独家量表 |
|
九十九维智力量表 |
|
九十九维心理健康量表 |
|
九十九维学业量表 |
|
人际领悟量表 |
|
儿童心理行为评定 |
|
Conners 多动症父母和教师简明量表 |
|
学龄前儿童活动调查表 |
|
Conners 儿童行为问卷(父母) |
|
Conners 儿童行为问卷(教师问卷) |
|
Piers-Harris儿童自我意识量表 |
|
儿少心理健康量表(MHS-CA) |
|
儿童感觉统合能力发展评定量表 |
|
儿童控制知觉多维度测查表 |
|
个性与气质测验 |
|
通情量表 |
|
A型行为类型问卷 |
|
假性正常量表 |
|
依赖性量表 |
|
神经质量表 |
|
C型行为类型问卷 |
|
意志力测验 |
|
偏见量表 |
|
忍耐性(宽容性)量表 |
|
支配性量表 |
|
婚姻家庭测验 |
|
婚姻安全警戒测试 |
|
家庭环境量表 |
|
婚姻心理控制源量表 |
|
与子女关系融洽性测验 |
|
Olson婚姻质量问卷 |
|
儿童感知婚姻冲突量表 |
|
父母教养方式评价量表(父) |
|
父母教养方式评价量表(母) |
|
子女教育心理控制源量表(PLOC) |
|
精神障碍评定 |
|
简明精神病量表 |
|
精神分裂症量表 |
|
精神衰弱量表 |
|
精神质量表 |
|
疑病量表 |
|
癔症量表(Hy) |
|
YALE—BROWN强迫量表 |
|
病态人格量表(pd) |
|
纽卡斯尔抑郁诊断量表 |
|
偏执量表 |
|
轻躁狂量表 |
|
情绪评定 |
|
显性焦虑量表 |
|
交流恐惧自陈量表 |
|
焦虑自评量表 |
|
羞怯量表 |
|
压抑量表 |
|
抑郁自评量表 |
|
抑郁量表 |
|
老年抑郁量表 |
|
流调用抑郁自评量表 |
|
Sarason考试焦虑量表 |
|
UCLA孤独量表 |
|
艾森克情绪稳定性测验 |
|
爱丁堡产后抑郁量表(EPDS) |
|
贝克焦虑量表(BAI) |
|
贝克抑郁自评量表(BDI) |
|
儿童孤独症评定量表 |
|
功能失调性态度问卷(DAS) |
|
汉密顿焦虑量表 |
|
情绪类型自测 |
|
情绪—社交孤独问卷 |
|
妊娠压力量表 |
|
状态-特质焦虑问卷 |
|
自动思维问卷 |
|
人格测验 |
|
艾森克人格测验(EPQ) |
|
艾森克人格问卷-少年版(EPQ) |
|
卡特尔十六种人格因素测验 |
|
明尼苏达多相个性调查表 |
|
认知状况评定 |
|
痴呆简易筛查表 |
|
长谷川痴呆评定量表 |
|
Hachinski缺血指数量表 |
|
简易智力状态检查表 |
|
智力效率量表 |
|
社会适应与人际交往评定 |
|
信任量表 |
|
进取人格量表 |
|
师生关系测验 |
|
交往焦虑量表 |
|
社交回避及苦恼量表 |
|
社会支持评定量表 |
|
社会责任心量表 |
|
社会适应能力量表 |
|
社会适应不良量表 |
|
标准情商EQ测试 |
|
成就量表(Ac) |
|
处世能力测试 |
|
大学生人际关系综合诊断量表 |
|
内在性适应不良量表 |
|
普遍性适应不良量表 |
|
人性的哲学量表 |
|
容纳他人量表 |
|
社会地位量表 |
|
社会内向量表 |
|
亲子关系诊断测验(PCRT) |
|
生存和生活质量评定 |
|
心理老化自我测定量表 |
|
心理年龄自测表 |
|
药物成瘾者生命质量测定量表 |
|
TDL生命质量测定表 |
|
成人心理压力量表 |
|
纽芬兰纪念大学幸福度量表 |
|
总体幸福感量表 |
|
生活能力评定 |
|
Barthel指数评定量表(BI) |
|
成人智残评定量表 |
|
日常生活能力评定量表(14题) |
|
日常生活能力评定量表(20题) |
|
生活事件与应对方式评定 |
|
特质应对方式问卷 |
|
团体用心理社会应激调查表 |
|
老年应对问卷 |
|
孕妇生活事件量表 |
|
睡眠状况评定 |
|
Epworth嗜睡量表 |
|
阿森斯失眠量表 |
|
心理健康测验 |
|
小学生心理健康评定量表(MHRSP) |
|
威胁性自杀量表 |
|
症状自评量表(SCL-90) |
|
康奈尔医学指数(女) |
|
疲劳量表-14 |
|
心理承受力量表(MRRS) |
|
心理健康自测量表 |
|
中学生心理健康诊断测验 |
|
自杀意念自评量表 |
|
自我和谐量表 |
|
自我接纳问卷 |
|
自我控制量表 |
|
自我力量(心理资源)量表 |
|
自我隐瞒量表 |
|
自尊量表 |
|
性格测试 |
|
性格内外向测试 |
|
包容力测试 |
|
性心理与性功能评定 |
|
性变态量表 |
|
性攻击量表 |
|
病态性心理量表 |
|
男性-女性化量表 |
|
女性-男性化量表 |
|
学生心理与行为评定 |
|
学生发展趋势评估表 |
|
学习障碍儿童筛查表 |
|
考试焦虑测验 |
|
考试心理控制能力测验 |
|
大学生学校适应不良量表 |
|
青少年病理性互联网使用量表 |
|
青少年上网成瘾自评量表 |
|
中小学生在校心理适应能力测试 |
|
中学生考试焦虑影响因素问卷 |
|
中学生人际交往能力测试 |
|
中学生网络成瘾诊断量表 |
|
中学生应对方式量表 |
|
烟酒与药物依赖评定 |
|
酒中毒量表 |
|
饮酒问卷 |
|
Russell吸烟原因问卷 |
|
职业评定 |
|
教师职业倦怠问卷 |
|
领导才能量表 |
|
MBTI职业性格测评 |
|
工作适应障碍量表(Wa) |
|
霍兰德职业兴趣倾向测验 |
|
智力测验 |
|
威廉斯创造力倾向测验 |
|
瑞文标准推理测验 |
|
自我评定 |
|
Snyder自我监控量表个人反应问卷 |
|
Wallace自我概念量表 |
团测流程
1.登录
登录:首次使用云测版进行心理测评的用户,登录前需用手机注册一个云测账号。用手机作为账号,输入密码即可登录。
2.新增项目
填写新增项目:在网页弹出的弹框内,填入项目名称(如:心理健康测验、压力测验等)、项目描述(如:广东医龙医疗新员工入职心理测验)。
3.选择量表
选择量表:点击新增的项目那一栏末尾的进入项目。
4.添加成员
添加成员:点击查看成员,即可查看/ 添加 / 删除被测人员
填入被测用户的个人信息(一个个添加个人信息,或者用excel 导入)
添加或导入完成员后,可以在页面内查看所有成员
5.创建订单
创建订单:关闭查看成员页面后,回到原来的项目页面,点击创建订单,即可创建一个新的团测项目订单。
6. 查看订 单详情并 完成支付
创建订单后,可以查看订单详情。
支付:
创建订单后需完成支付。
支付完成后即可生成该项目的电子订单。
7. 生成团测二维码
扫描二维码后进入身份验证页面,对扫描该二维码的用户进行身份验证,验证方式为输入对应的用户的账号和密码,此处的账号与上文中添加成员的手机号码相联系。
8. 把二维码发送给被测用户、用户验证
9.确认/完善用户信息
填写/ 确认个人信息:使用手机号码登录后,确认 / 填写自己的个人信息。
10.进入答题
答题完成:答题完成后点击确定自动提交,提交完后跳转至完成页面,提示已完成心理测评。
11.提交答卷
答题完成后,后台自动生成相应测验报告,进入云测平台即可查看。 报告可选择导出、推送至邮箱、推送至微信公众号接收个人报告。
个人报告页面
团体报告页面
医龙丨广东省医院协会精神卫生管理专业委员会2019学术年会
发布时间:2019-09-10
图丨年会现场
本次学术年会的主题是:绩效考核和医院发展,旨在更好地学习交流国家颁发的新政策下精神卫生医疗工作未来的发展趋势及精神专科医院的规范化管理,把精神卫生管理的新经验、新理论、新知识、新技术、新方法传授给广大管理者和医务工作者,加强人才培养和队伍建设。
图丨专家讨论
会上,广东省精神卫生中心主任贾福军表示,接下来,要把服务重心从医院患者转移到普通公众。
对此,医龙自主研发的 心理测评系统/云测平台、心理测评中心平台 完美契合精神专科接下来的发展需求,通过这两个平台系统,完成对普通公众的 心理健康筛查 和医院患者的 病程随访管理 。
图丨广东省精神卫生中心主任贾福军
市卫生健康局党组书记、局长刘庆荣介绍,新医改形势下,对精神卫生专科医院的医院管理、学科建设以及心理健康促进等精神卫生领域的基本公共卫生服务提出了更高的要求。
图丨惠州市卫生健康局党组书记、局长刘庆荣
响应国家新政策要求,医龙自主研发的
智能社区精防综合管理一体化平台、精卫中心医联体平台、精神专科医联体平台
为精神专科医院的医联体管理、学科建设及患者院外管理提供信息化平台支持,引起众多精神专科领域专家的广泛关注。
医龙医疗系列产品:
解决精神科医师服务水平不均的问题
加强基层精神科医疗服务水平
精卫中心医联体平台
加强精神专科医院和综合医院精神科之间的联系
提高区域内精神科医疗服务水平
精神专科医联体平台
促进社区精防精准管理
解决精神病人出院后治疗依从性差、复发率高的问题
智能社区精防综合管理一体化平台
医龙丨2019广东省健康管理学会健康体检专委会学术年会
发布时间:2019-09-10
2019年9月7日-8日广东省健康管理学会健康体检管理专委会学术年会在广州顺利召开。
此会议旨在更好地学习交流健康体检管理机构开展健康体检和健康管理工作的经验,促进医院及机构健康体检管理质量规范化发展,进一步提高健康管理学的整体专业水平,增强学术气氛,推动学科发展。
会上,国内知名的健康管理学专家、相关临床专科知名教授、医疗质控和健康体检管理新技术应用专家作了专题报告;并且重点介绍了
心理测评
在医疗领域的最新应用。
期间,
医龙
的
心理测评系统
受到广泛关注,众多
相关科室的医学
专家及体检中心代表驻足参观;并热烈交流了
心理健康在健康管理工作中的重要性
,
随着浙江即将立法将
心理健康体检
纳入体检常规项目的政策,心理健康体检势必会越来越受到医生及民众的重视
。
医龙的心理测评系统的五大特色功能模块:
量表管理、事务管理、答卷管理、编修测验、团测管理
为心理测评提供的便利功能引起医生用户的强烈兴趣。尤其是系统的
编修测验模块
,支持自主添加量表、自主修改或组合量表,增加了使用者操作的灵活性,受到医生的广泛关注;除此之外,心理测评系统的
云测平台
,无需过多的设备支持即可在线上生成量表二维码完成测评任务,给科室内布局紧凑,没有空间新增机器设备的医院提供了极大的便利。
